HOME   LIST
‹–   –›

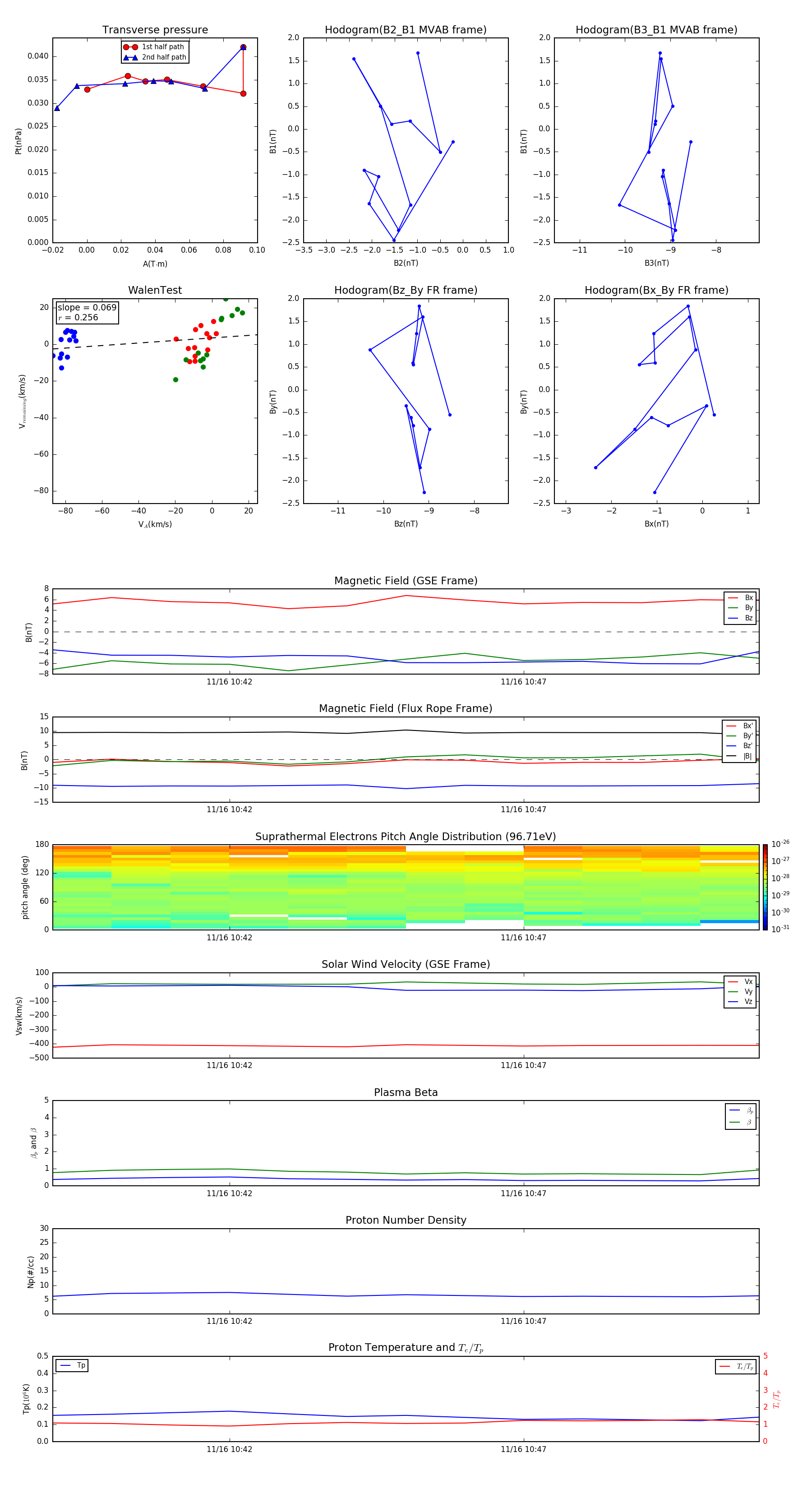
Flux Rope in 2004

Flux Rope Event 2004-11-16 10:39 ~ 2004-11-16 10:51 (13 minutes)


plot