HOME   LIST
‹–   –›

Flux Rope in 2004

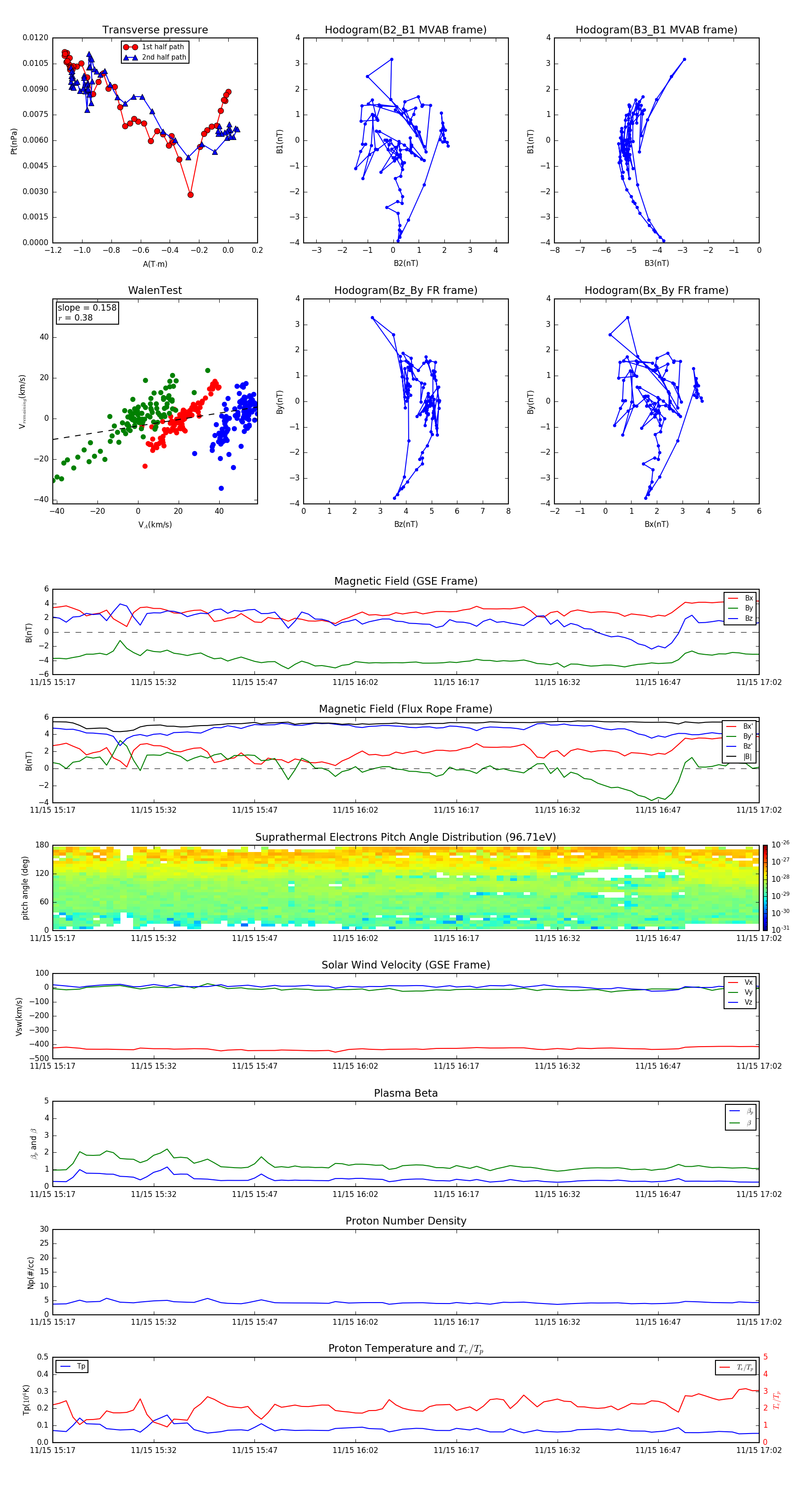
Flux Rope Event 2004-11-15 15:17 ~ 2004-11-15 17:02 (106 minutes)


plot