HOME   LIST
‹–   –›

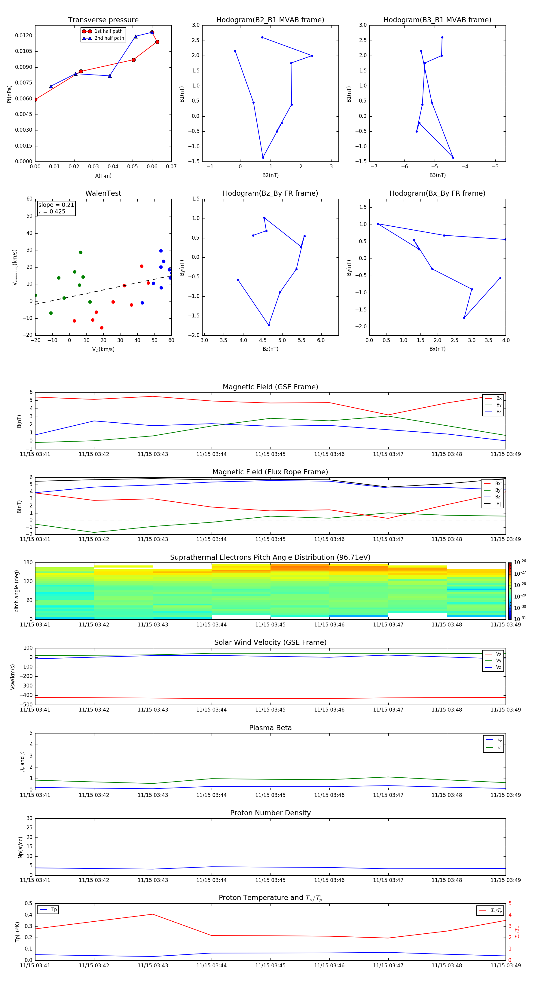
Flux Rope in 2004

Flux Rope Event 2004-11-15 03:41 ~ 2004-11-15 03:49 (9 minutes)


plot