HOME   LIST
‹–   –›

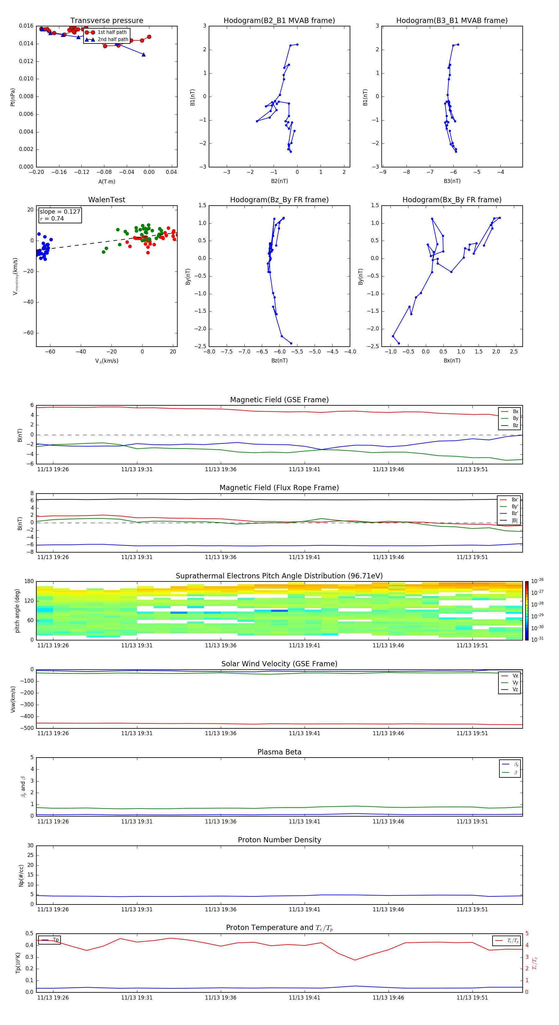
Flux Rope in 2004

Flux Rope Event 2004-11-13 19:25 ~ 2004-11-13 19:54 (30 minutes)


plot