HOME   LIST
‹–   –›

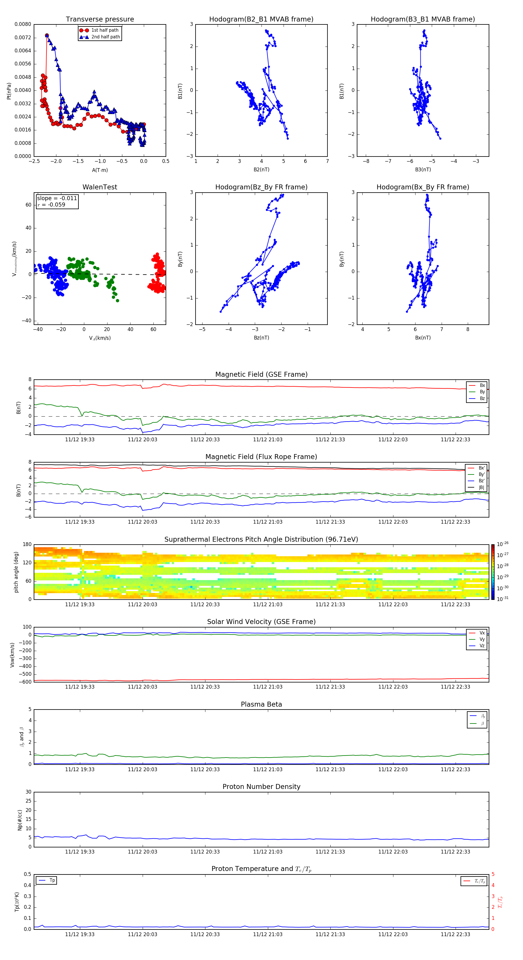
Flux Rope in 2004

Flux Rope Event 2004-11-12 19:11 ~ 2004-11-12 22:49 (219 minutes)


plot