HOME   LIST
‹–   –›

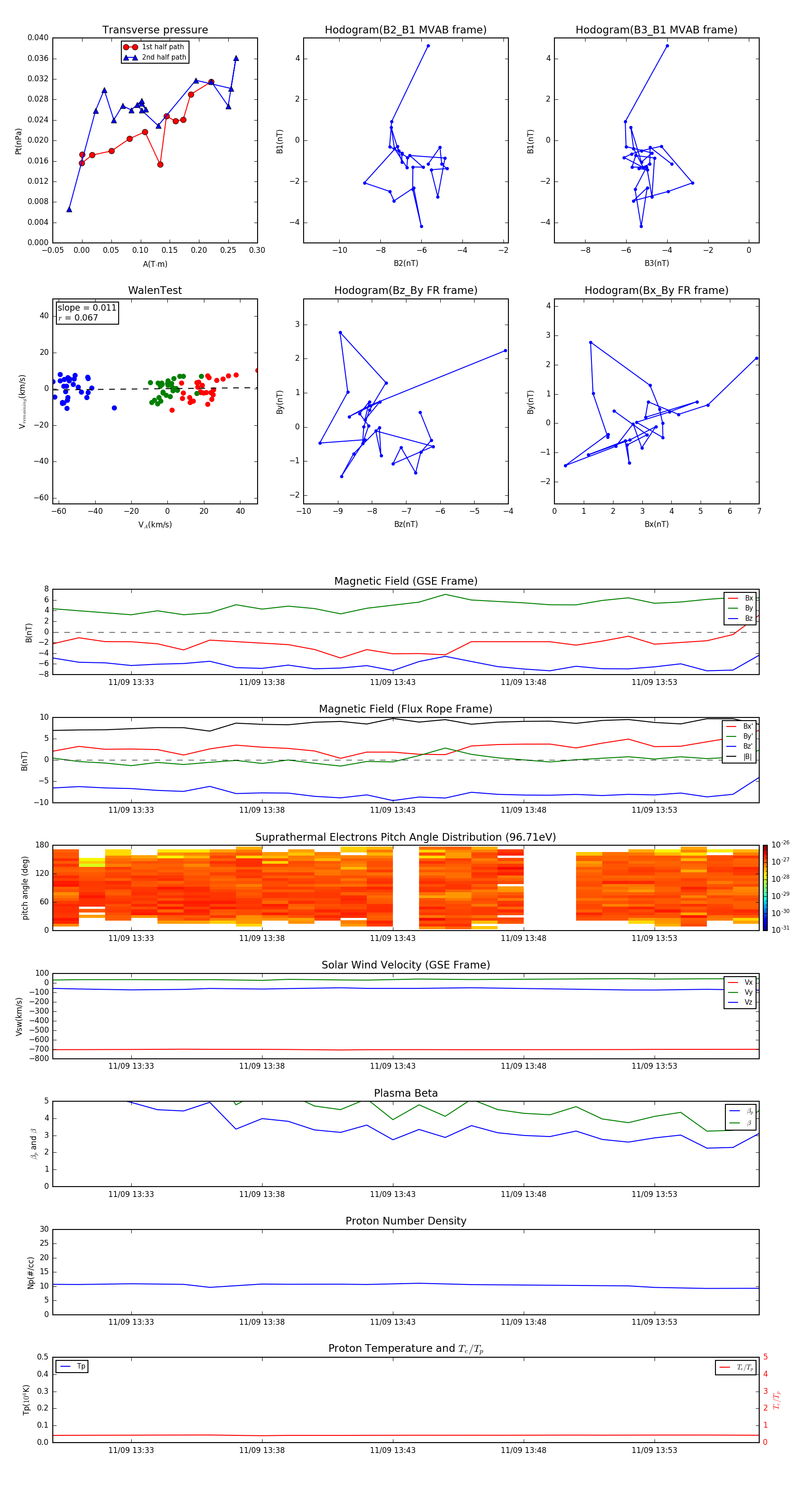
Flux Rope in 2004

Flux Rope Event 2004-11-09 13:30 ~ 2004-11-09 13:57 (28 minutes)


plot