HOME   LIST
‹–   –›

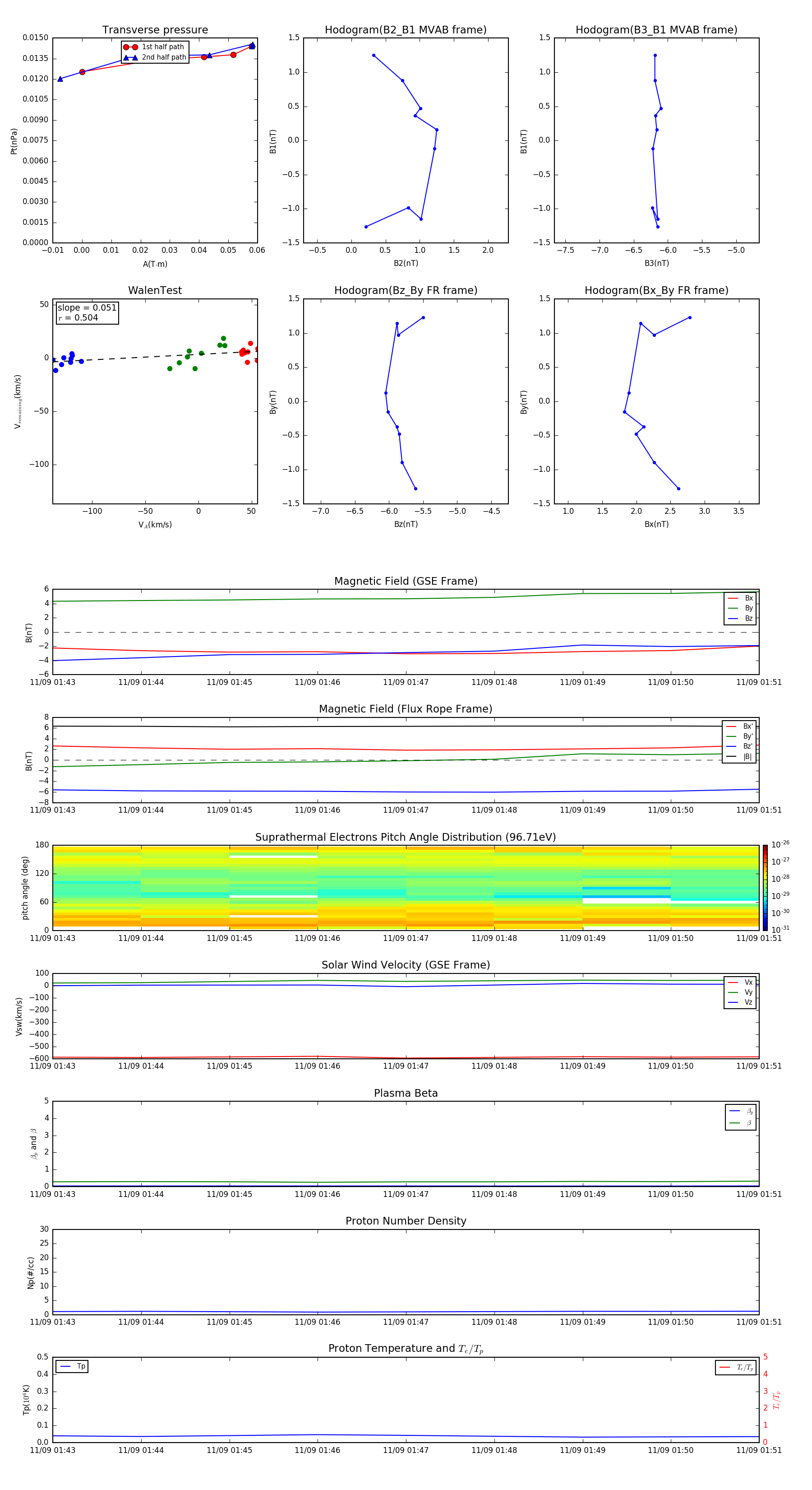
Flux Rope in 2004

Flux Rope Event 2004-11-09 01:43 ~ 2004-11-09 01:51 (9 minutes)


plot