HOME   LIST
‹–   –›

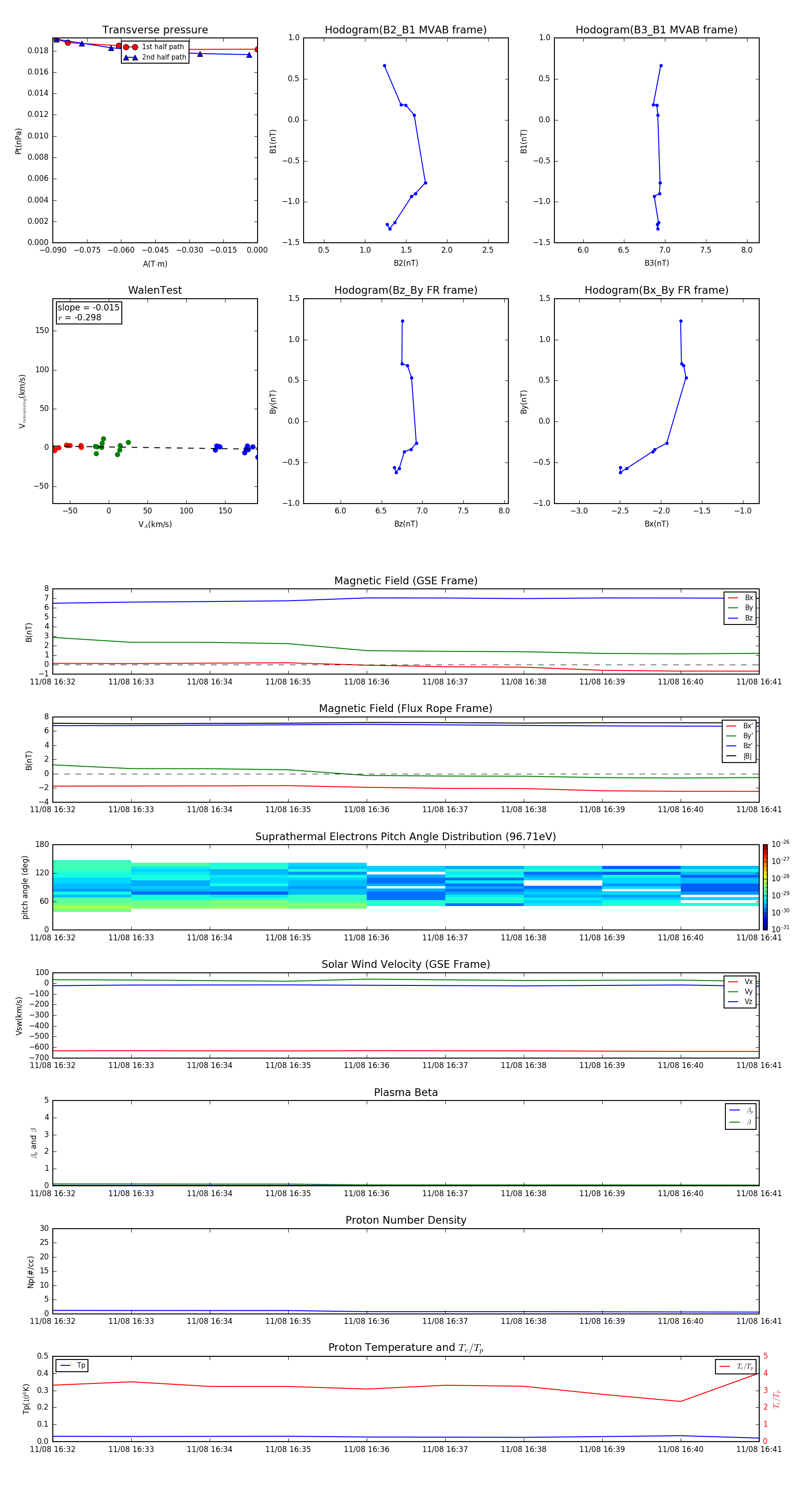
Flux Rope in 2004

Flux Rope Event 2004-11-08 16:32 ~ 2004-11-08 16:41 (10 minutes)


plot