HOME   LIST
‹–   –›

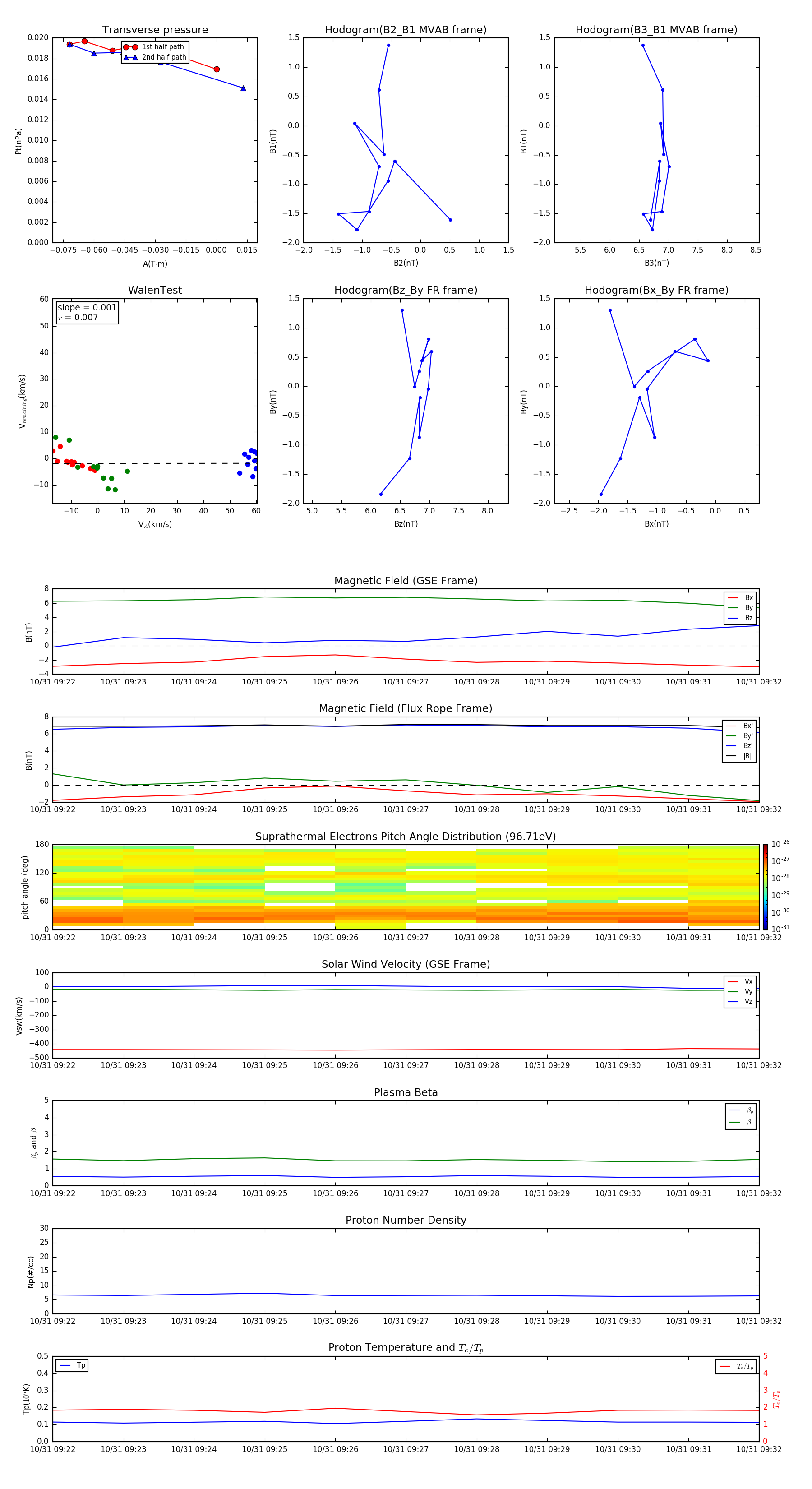
Flux Rope in 2004

Flux Rope Event 2004-10-31 09:22 ~ 2004-10-31 09:32 (11 minutes)


plot