HOME   LIST
‹–   –›

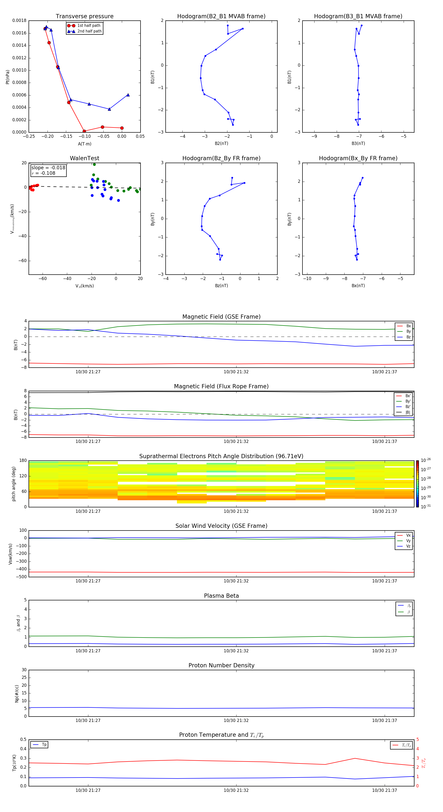
Flux Rope in 2004

Flux Rope Event 2004-10-30 21:25 ~ 2004-10-30 21:38 (14 minutes)


plot