HOME   LIST
‹–   –›

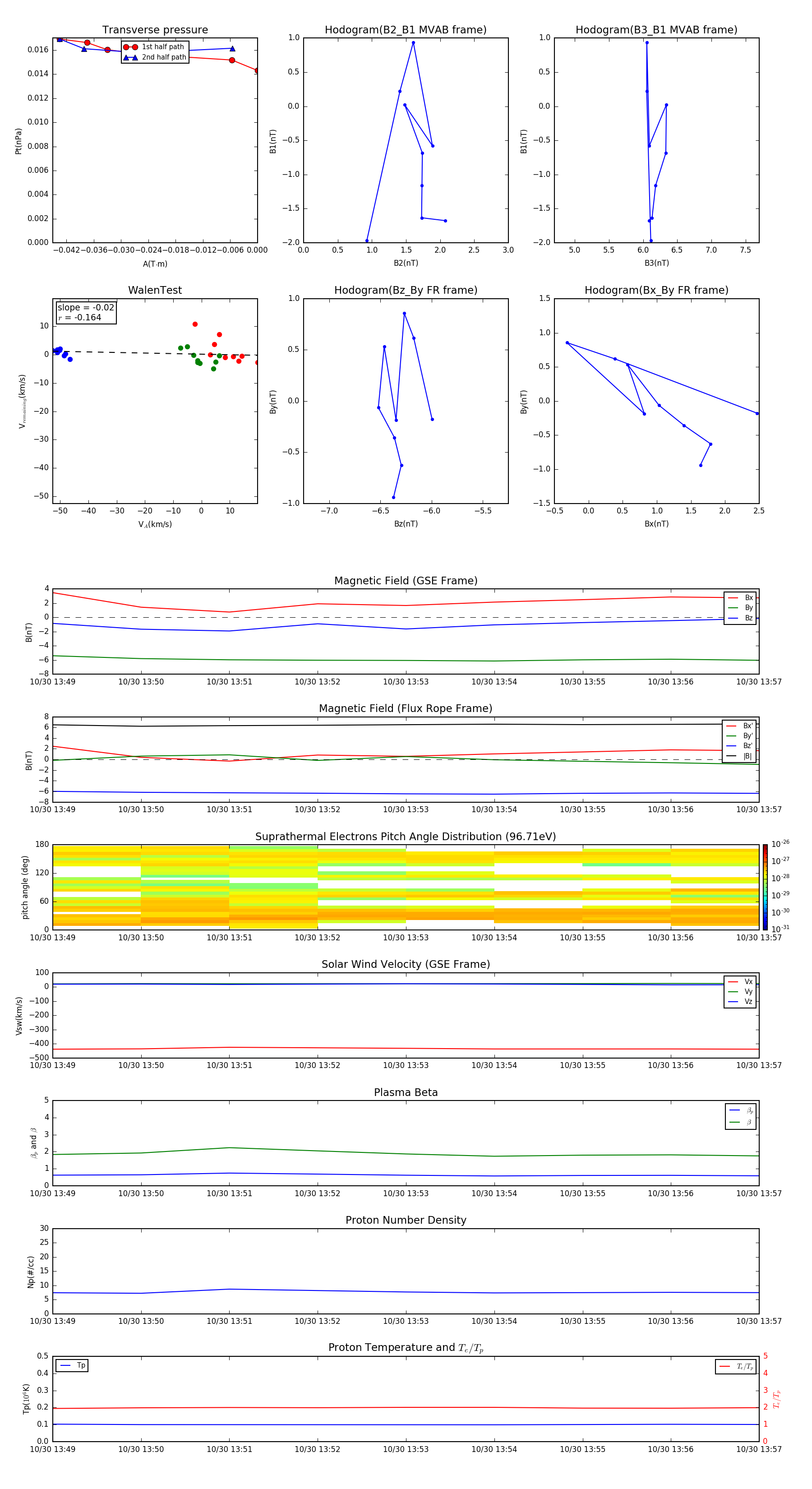
Flux Rope in 2004

Flux Rope Event 2004-10-30 13:49 ~ 2004-10-30 13:57 (9 minutes)


plot