HOME   LIST
‹–   –›

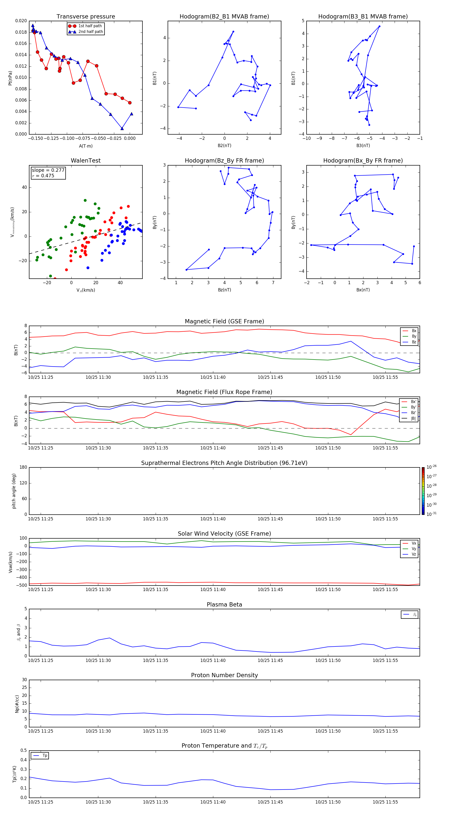
Flux Rope in 2004

Flux Rope Event 2004-10-25 11:24 ~ 2004-10-25 11:58 (35 minutes)


plot