HOME   LIST
‹–   –›

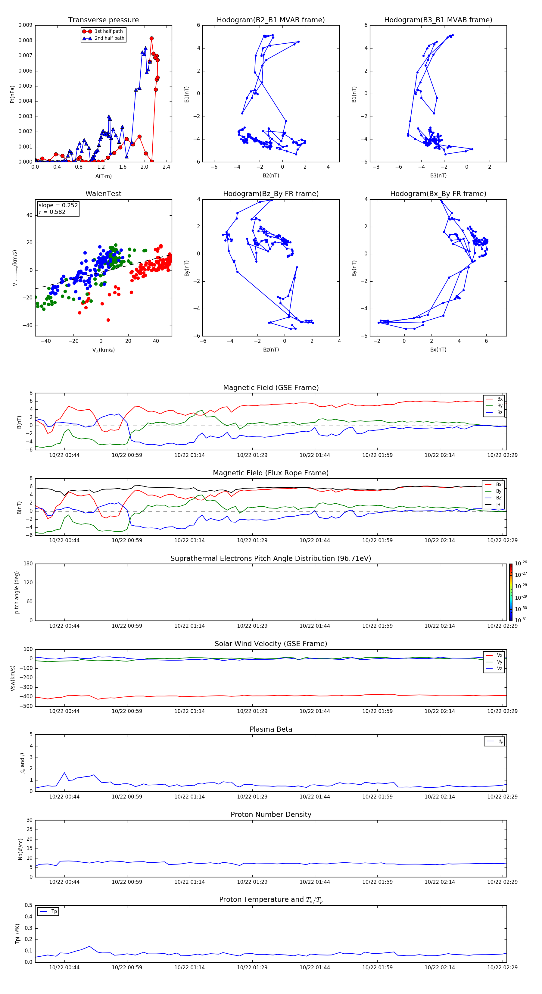
Flux Rope in 2004

Flux Rope Event 2004-10-22 00:37 ~ 2004-10-22 02:30 (114 minutes)


plot