HOME   LIST
‹–   –›

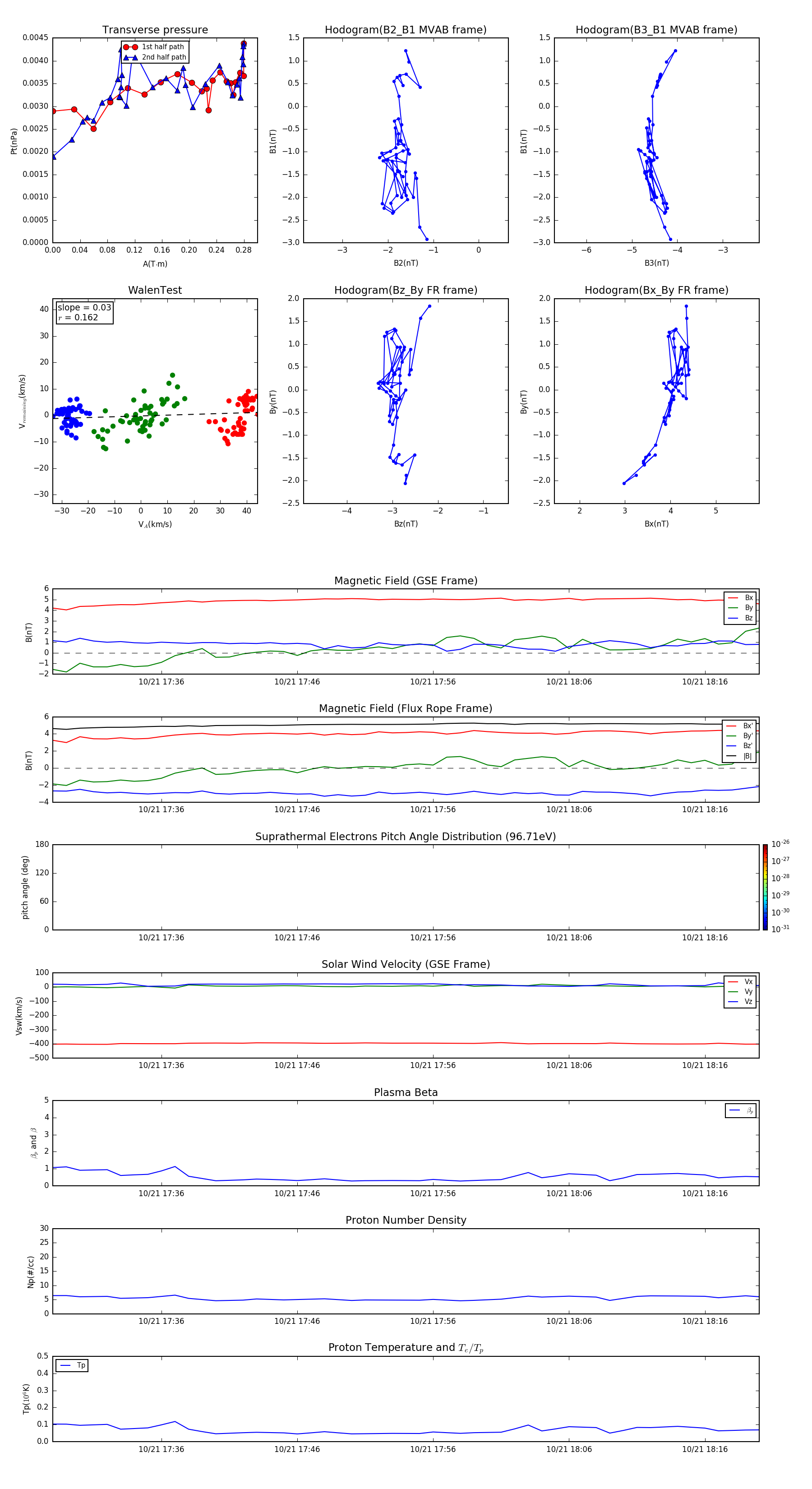
Flux Rope in 2004

Flux Rope Event 2004-10-21 17:28 ~ 2004-10-21 18:20 (53 minutes)


plot