HOME   LIST
‹–   –›

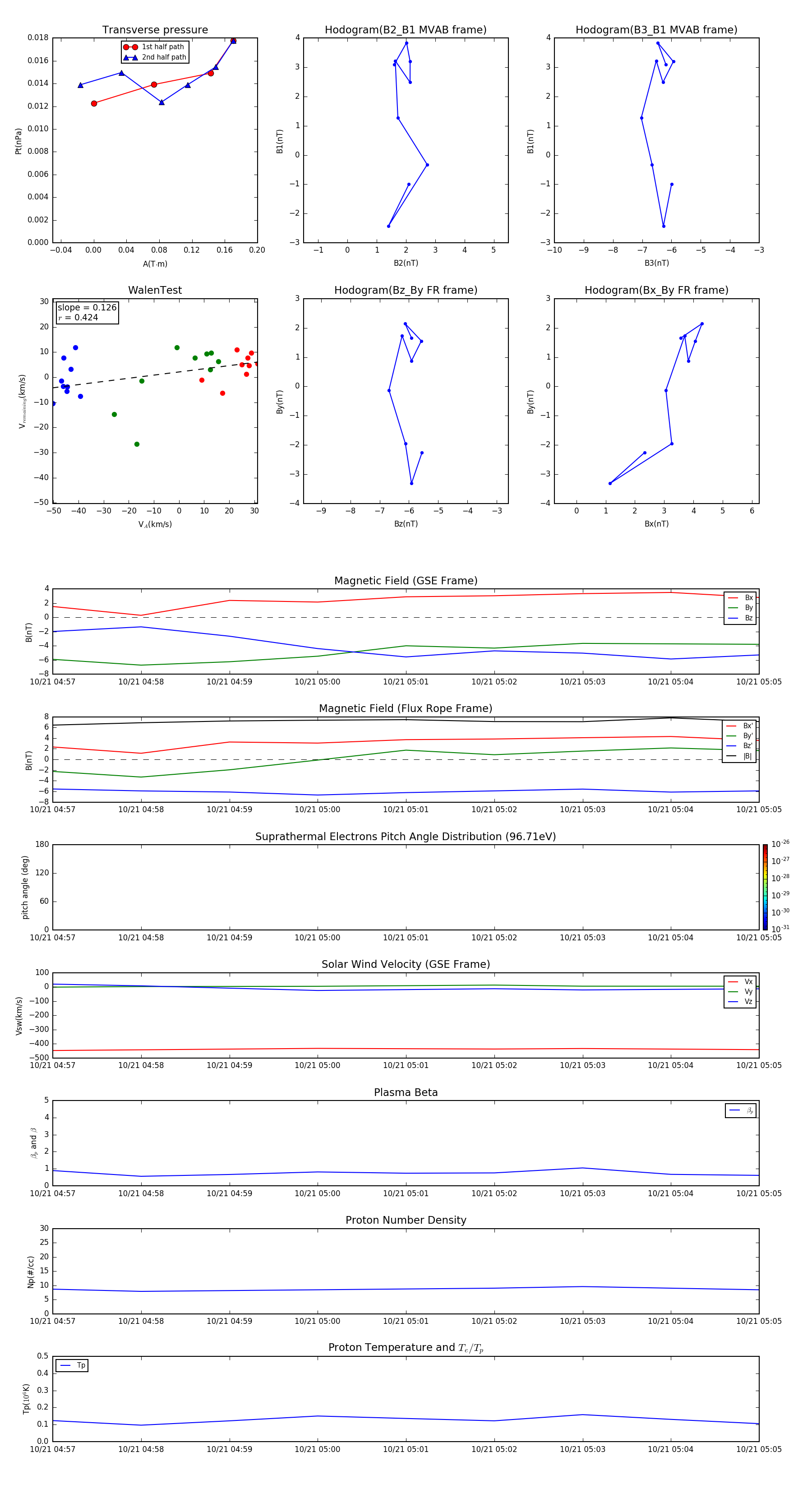
Flux Rope in 2004

Flux Rope Event 2004-10-21 04:57 ~ 2004-10-21 05:05 (9 minutes)


plot