HOME   LIST
‹–   –›

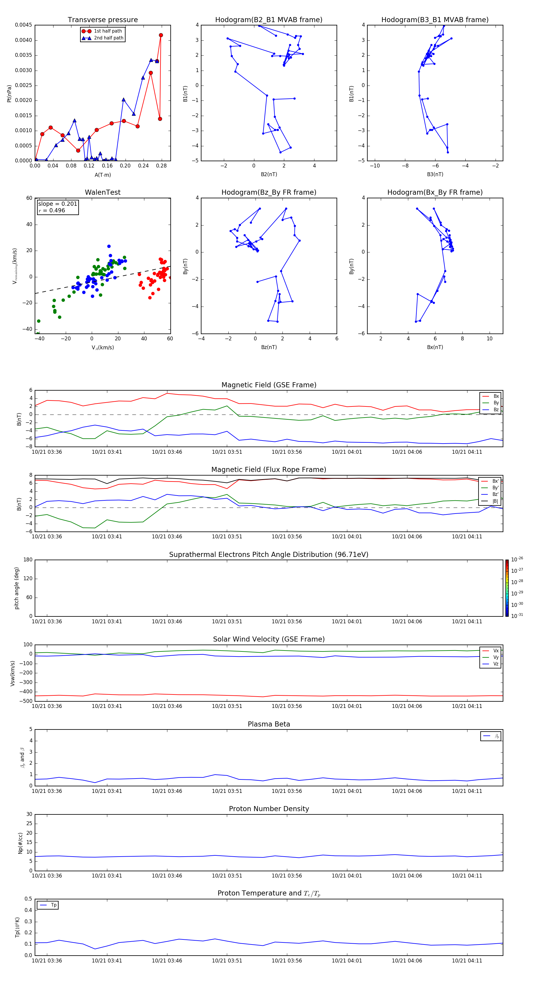
Flux Rope in 2004

Flux Rope Event 2004-10-21 03:35 ~ 2004-10-21 04:14 (40 minutes)


plot