HOME   LIST
‹–   –›

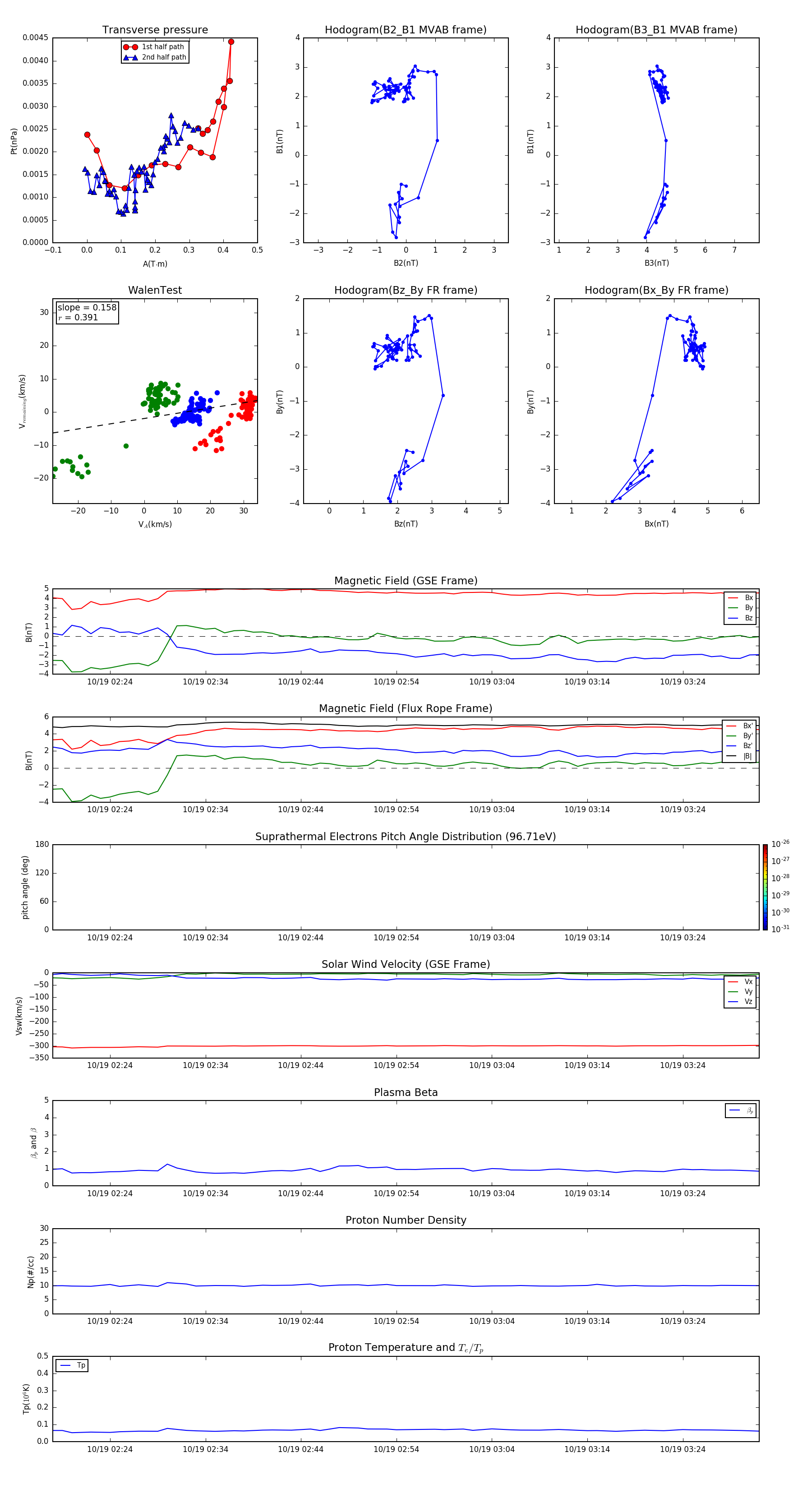
Flux Rope in 2004

Flux Rope Event 2004-10-19 02:18 ~ 2004-10-19 03:32 (75 minutes)


plot