HOME   LIST
‹–   –›

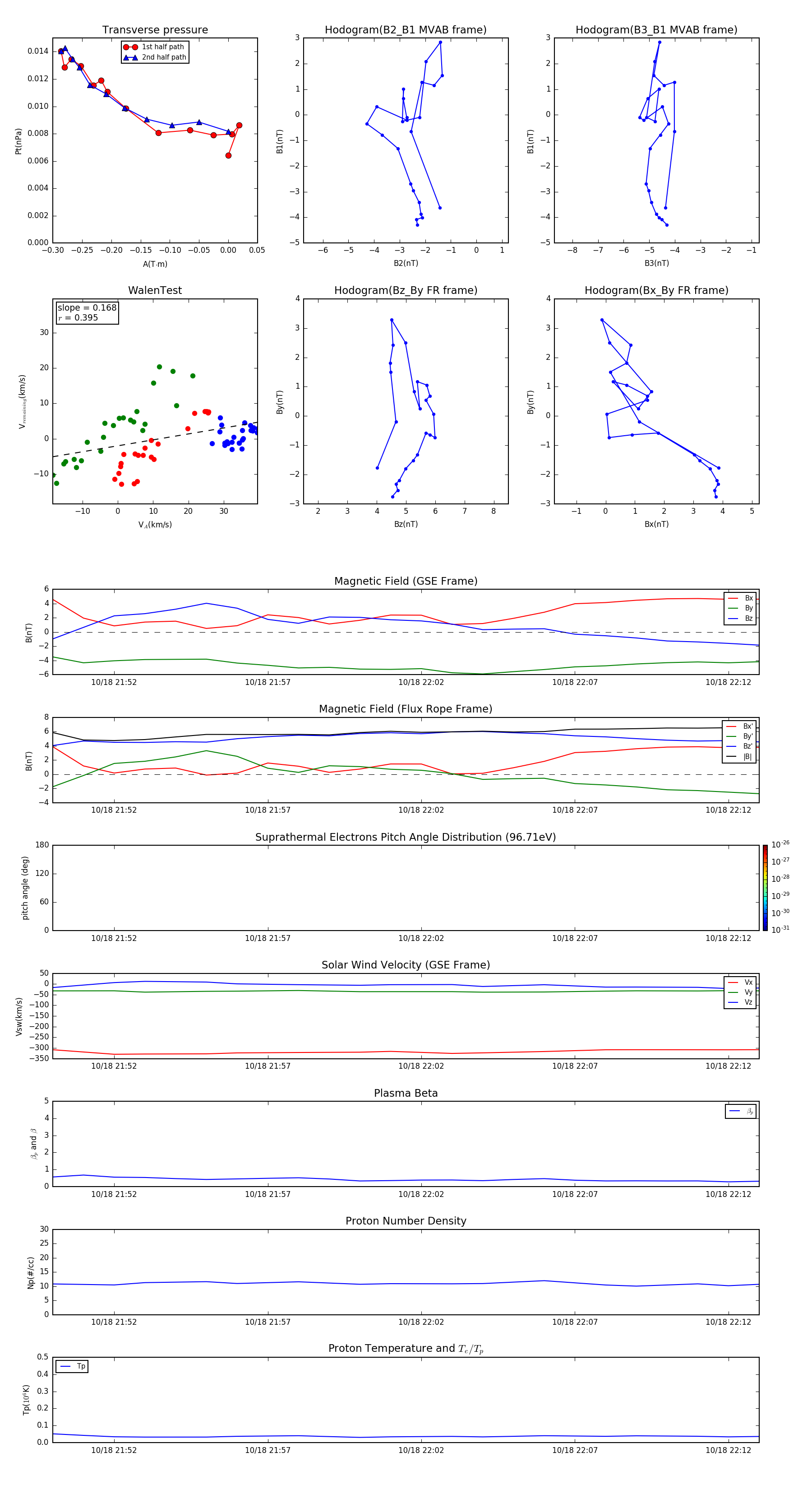
Flux Rope in 2004

Flux Rope Event 2004-10-18 21:50 ~ 2004-10-18 22:13 (24 minutes)


plot