HOME   LIST
‹–   –›

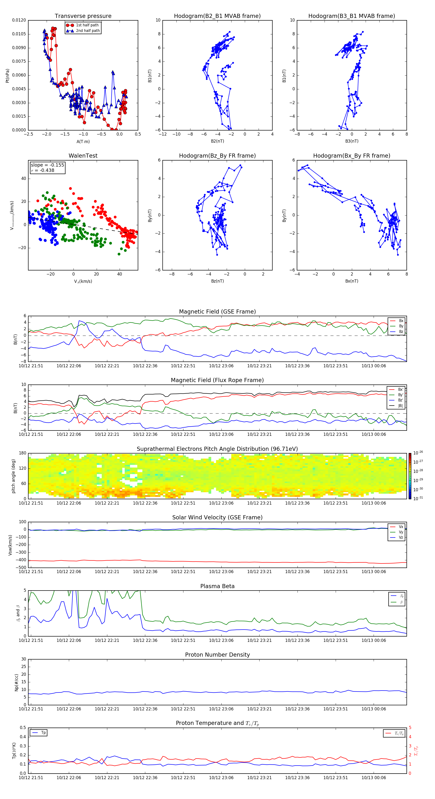
Flux Rope in 2004

Flux Rope Event 2004-10-12 21:50 ~ 2004-10-13 00:19 (150 minutes)


plot