HOME   LIST
‹–   –›

Flux Rope in 2004

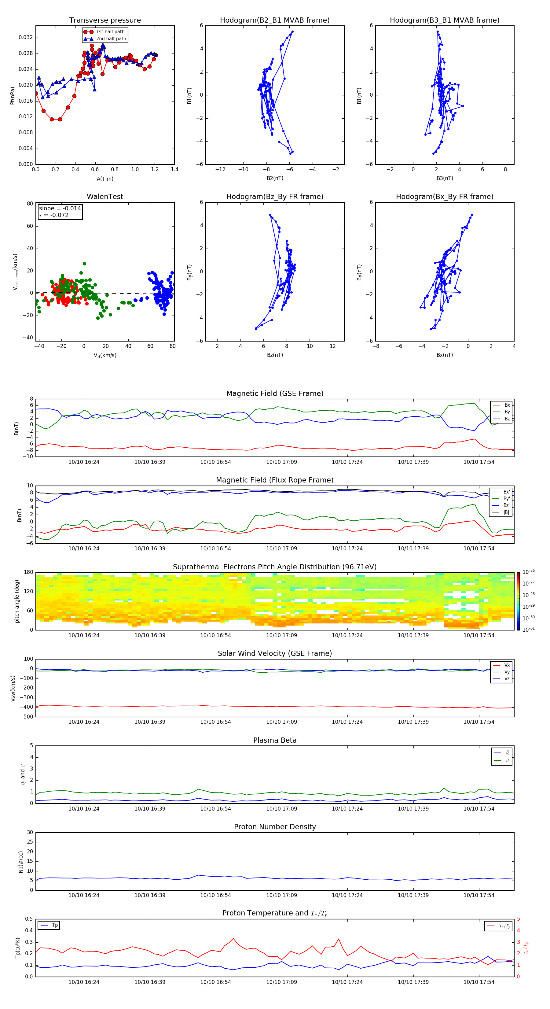
Flux Rope Event 2004-10-10 16:13 ~ 2004-10-10 18:02 (110 minutes)


plot