HOME   LIST
‹–   –›

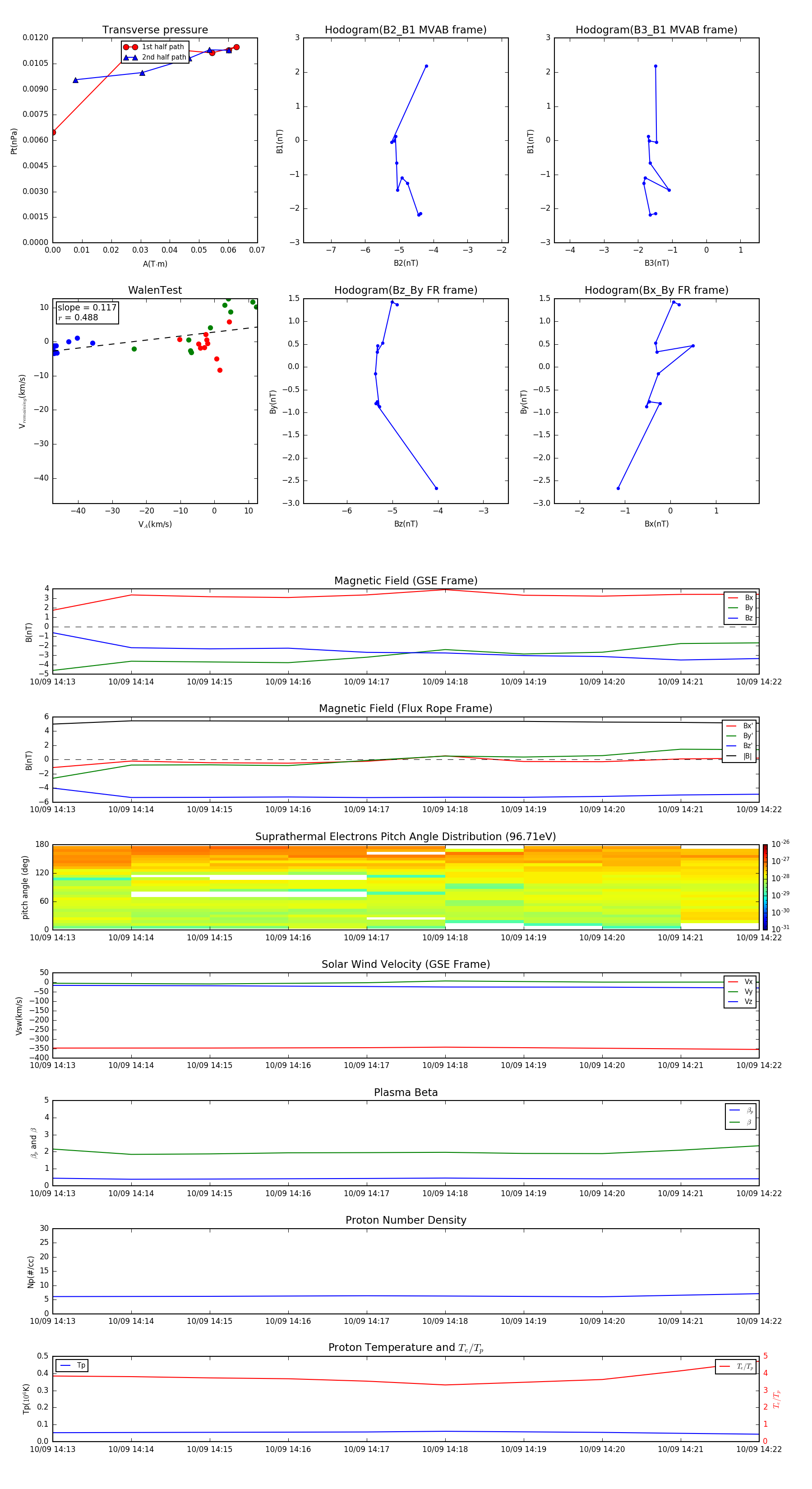
Flux Rope in 2004

Flux Rope Event 2004-10-09 14:13 ~ 2004-10-09 14:22 (10 minutes)


plot