HOME   LIST
‹–   –›

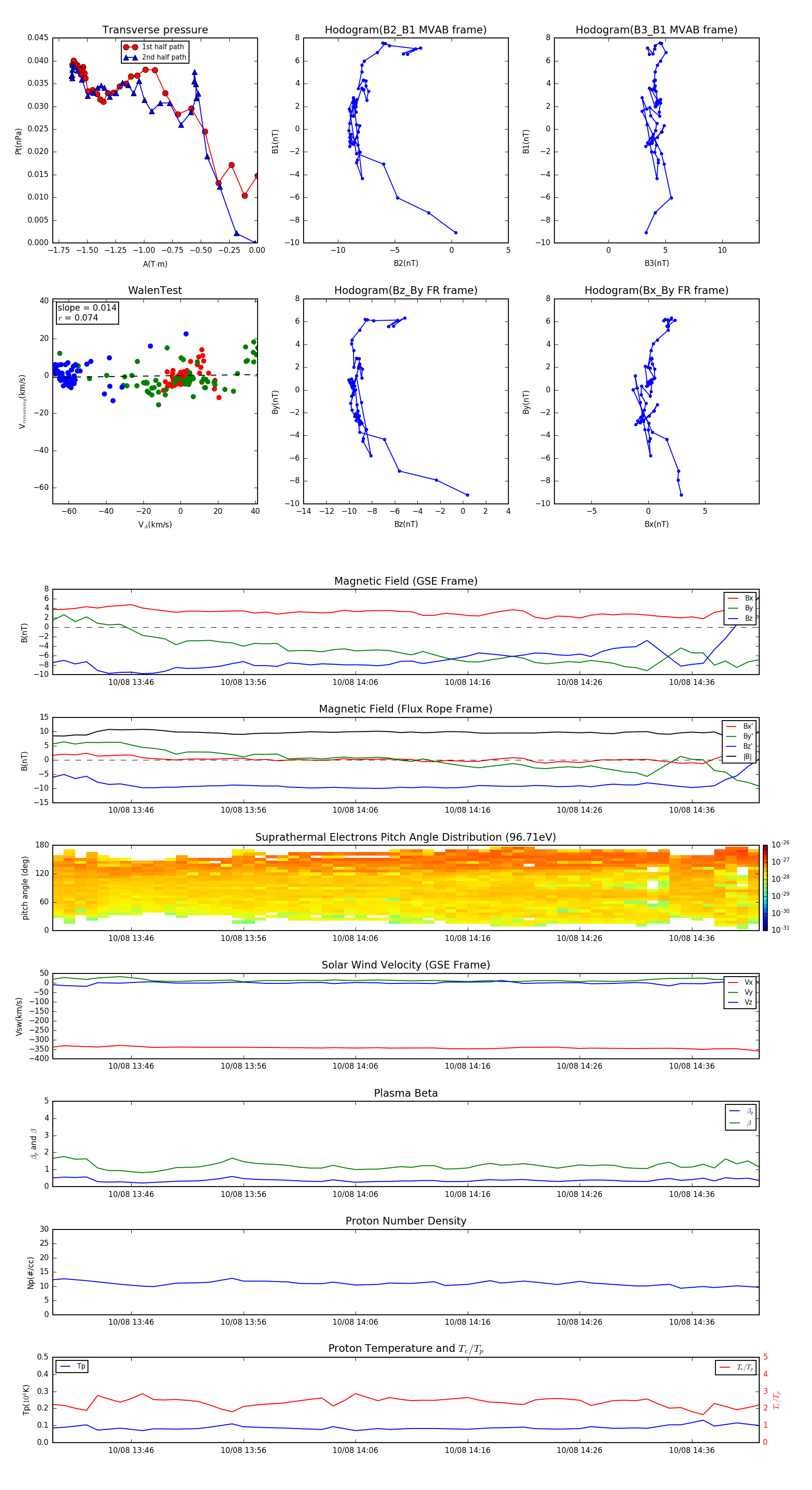
Flux Rope in 2004

Flux Rope Event 2004-10-08 13:39 ~ 2004-10-08 14:42 (64 minutes)


plot