HOME   LIST
‹–   –›

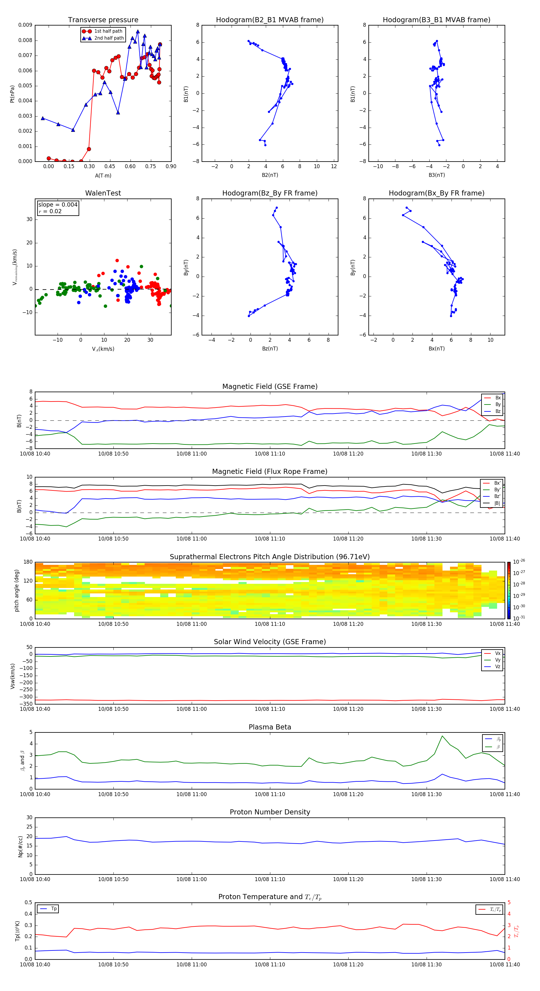
Flux Rope in 2004

Flux Rope Event 2004-10-08 10:40 ~ 2004-10-08 11:40 (61 minutes)


plot