HOME   LIST
‹–   –›

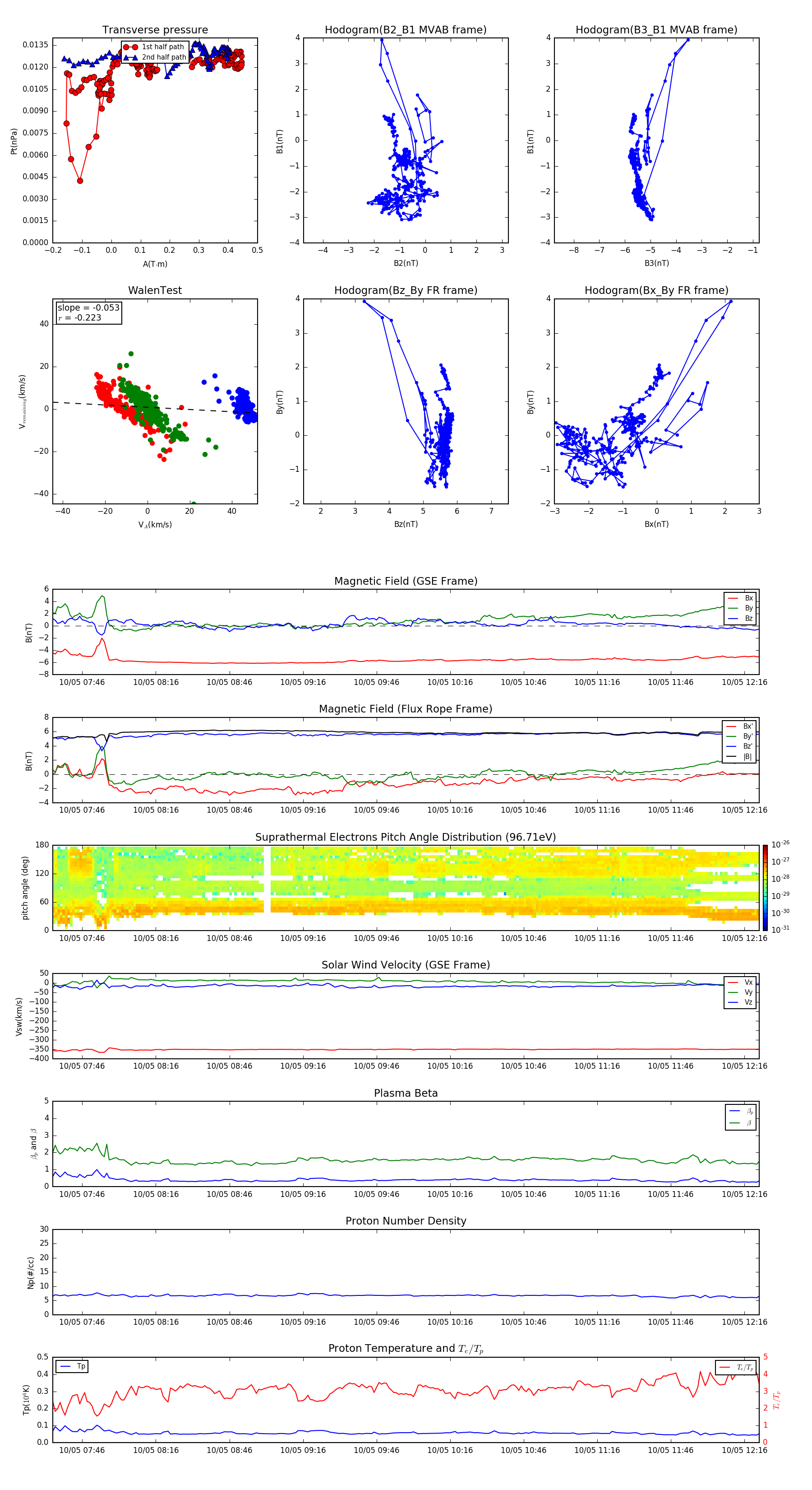
Flux Rope in 2004

Flux Rope Event 2004-10-05 07:34 ~ 2004-10-05 12:22 (289 minutes)


plot