HOME   LIST
‹–   –›

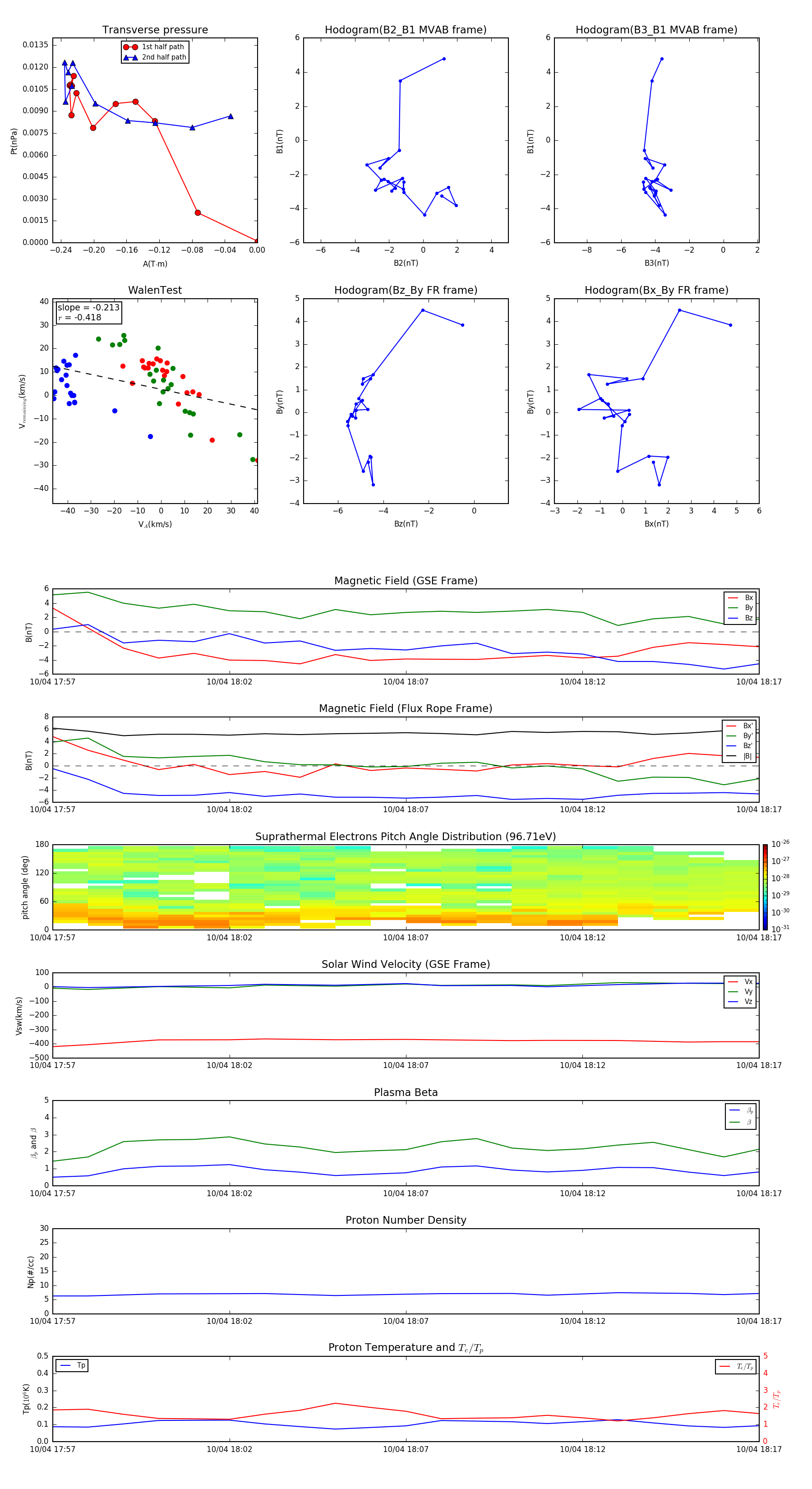
Flux Rope in 2004

Flux Rope Event 2004-10-04 17:57 ~ 2004-10-04 18:17 (21 minutes)


plot