HOME   LIST
‹–   –›

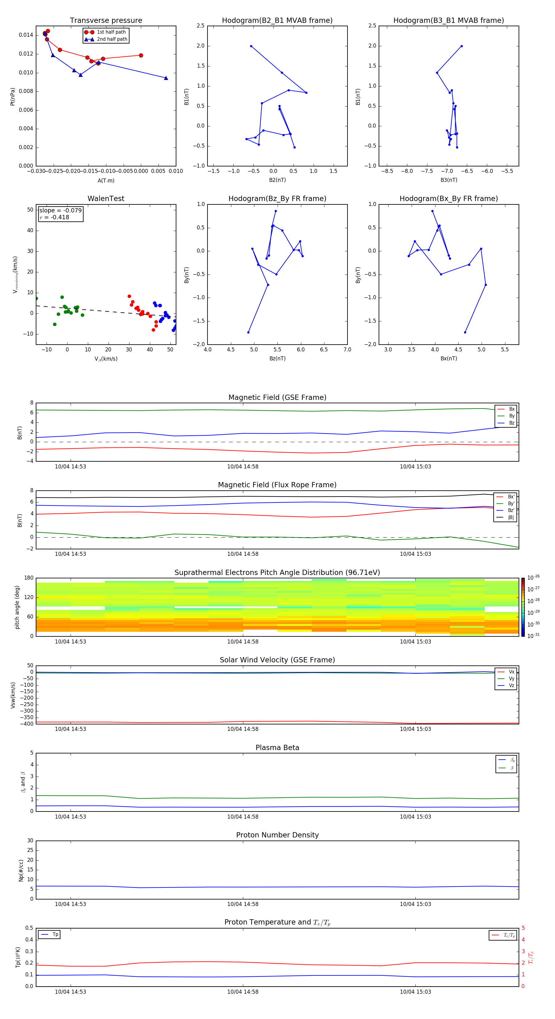
Flux Rope in 2004

Flux Rope Event 2004-10-04 14:52 ~ 2004-10-04 15:06 (15 minutes)


plot