HOME   LIST
‹–   –›

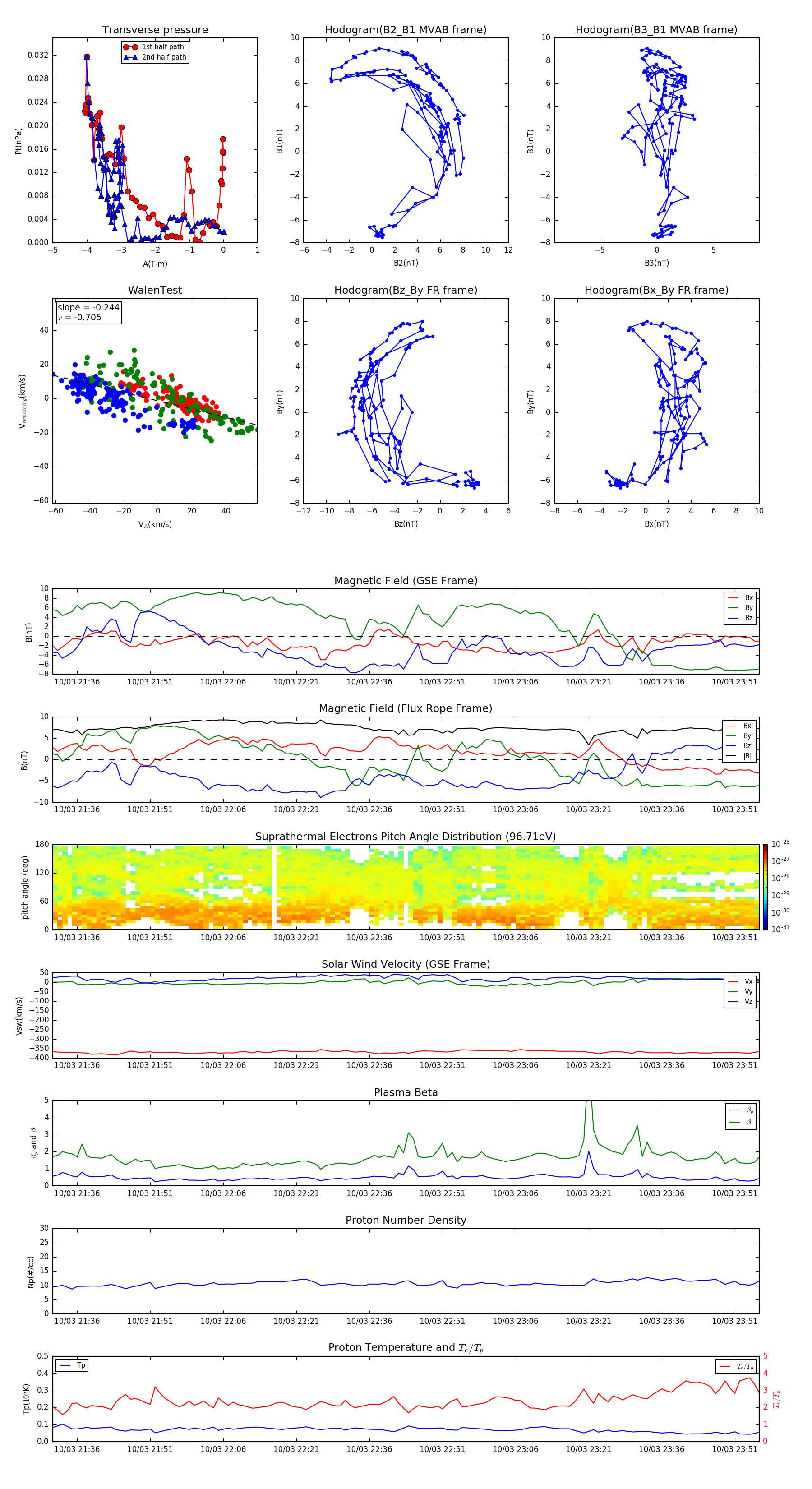
Flux Rope in 2004

Flux Rope Event 2004-10-03 21:31 ~ 2004-10-03 23:56 (146 minutes)


plot