HOME   LIST
‹–   –›

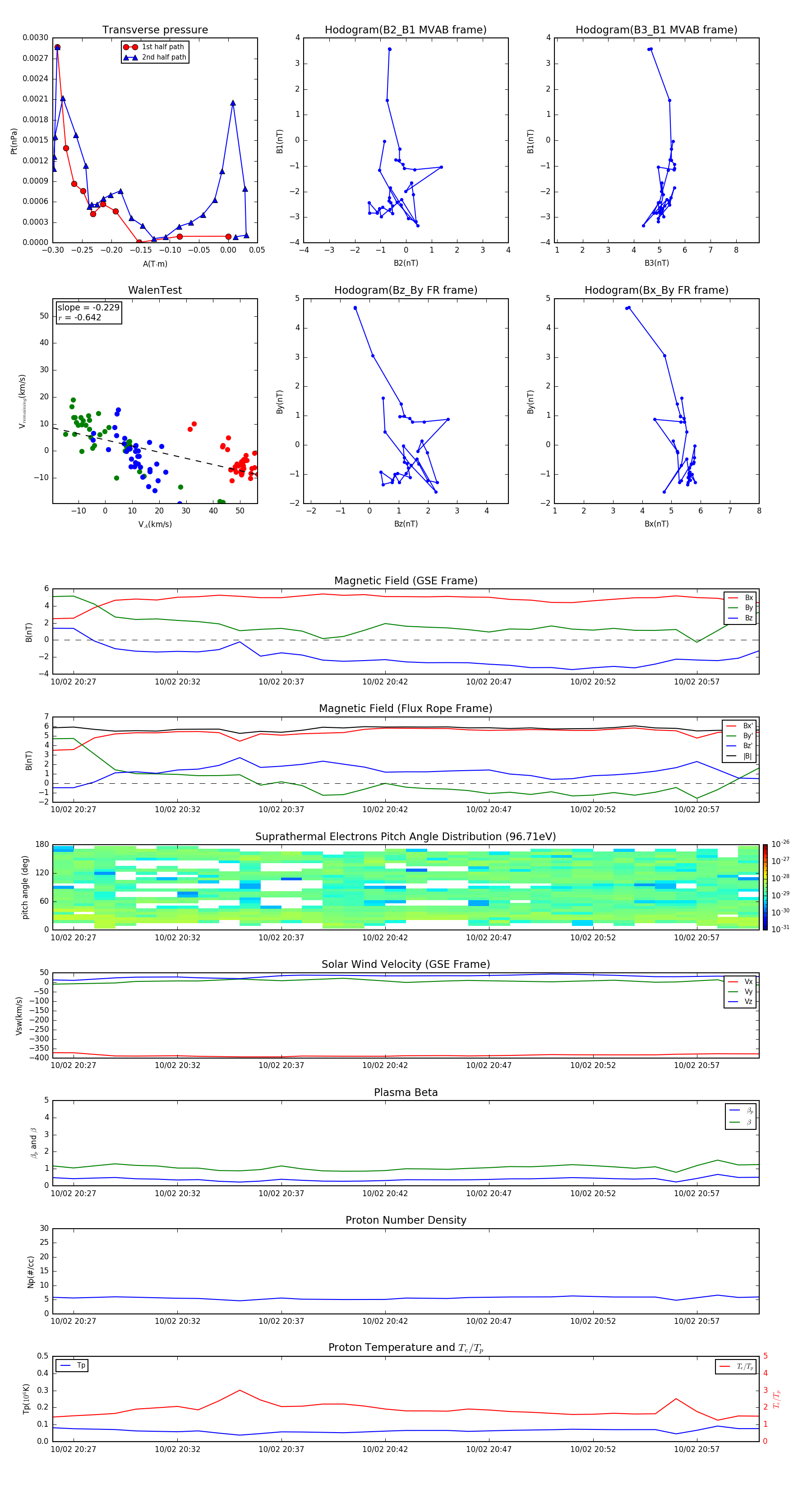
Flux Rope in 2004

Flux Rope Event 2004-10-02 20:26 ~ 2004-10-02 21:00 (35 minutes)


plot