HOME   LIST
‹–   –›

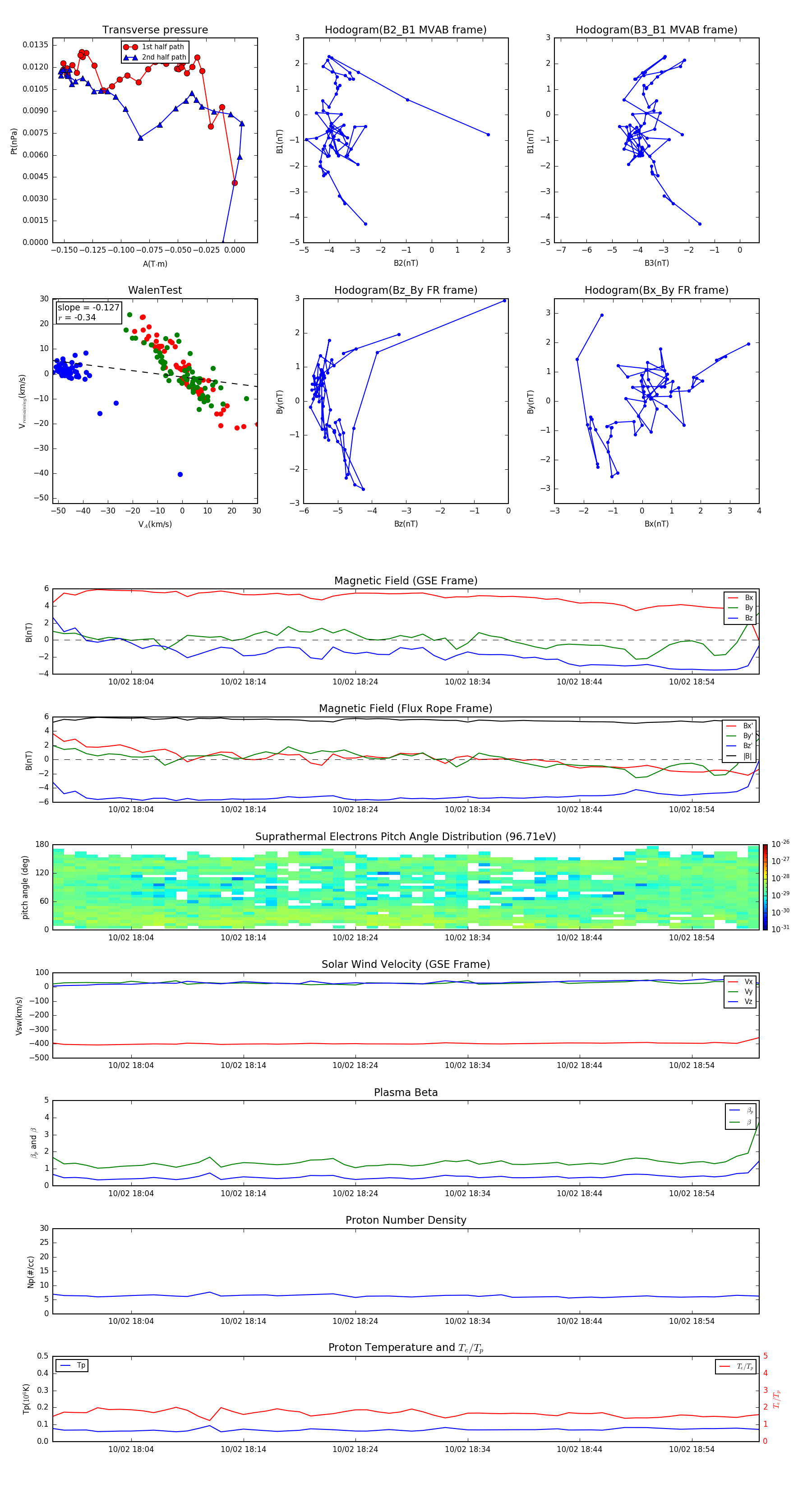
Flux Rope in 2004

Flux Rope Event 2004-10-02 17:57 ~ 2004-10-02 19:00 (64 minutes)


plot