HOME   LIST
‹–   –›

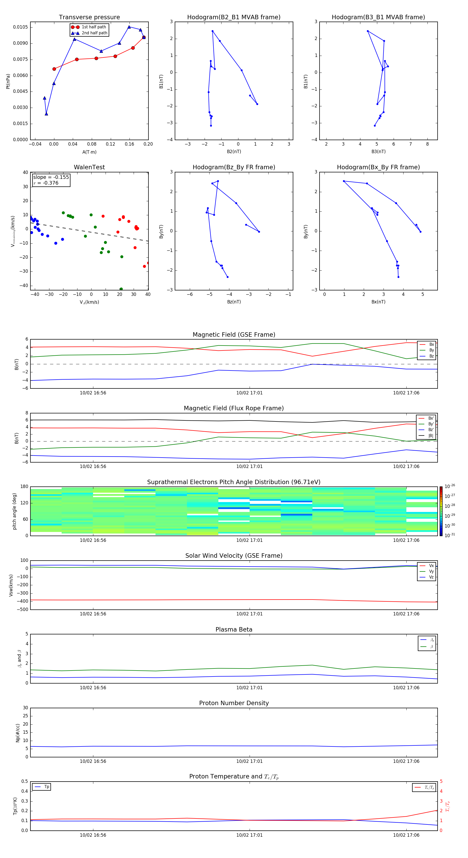
Flux Rope in 2004

Flux Rope Event 2004-10-02 16:54 ~ 2004-10-02 17:07 (14 minutes)


plot