HOME   LIST
‹–   –›

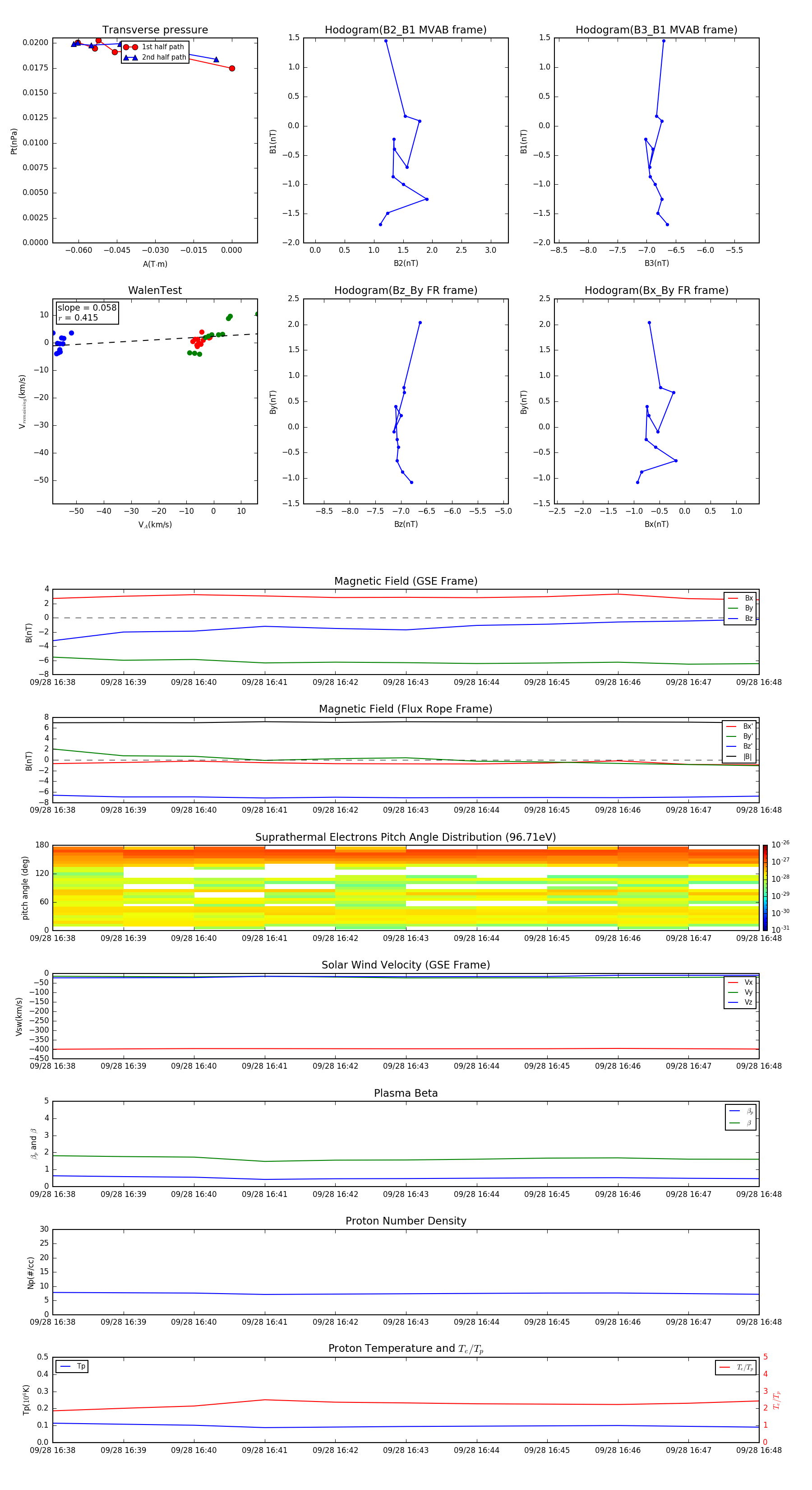
Flux Rope in 2004

Flux Rope Event 2004-09-28 16:38 ~ 2004-09-28 16:48 (11 minutes)


plot