HOME   LIST
‹–   –›

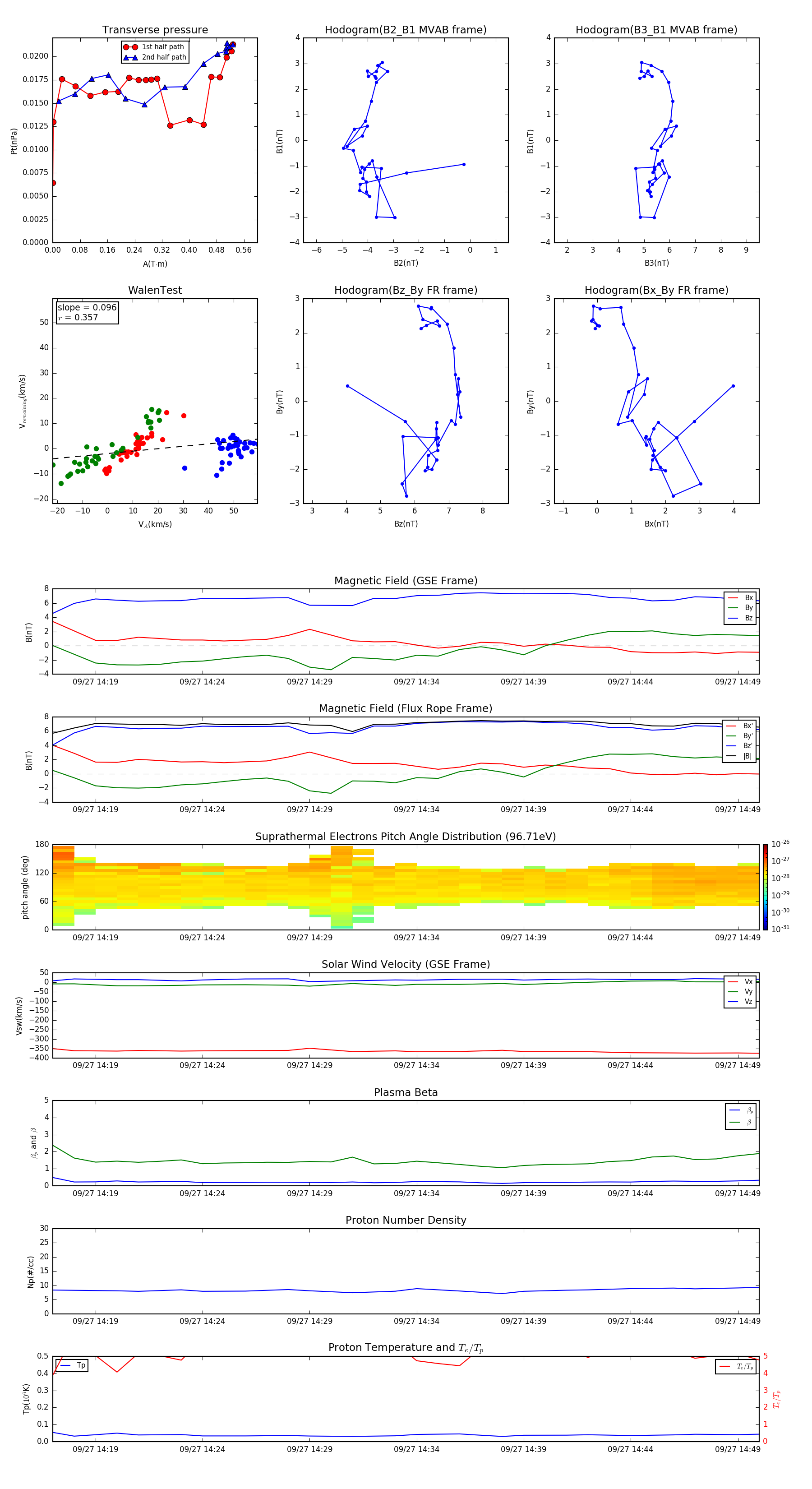
Flux Rope in 2004

Flux Rope Event 2004-09-27 14:17 ~ 2004-09-27 14:50 (34 minutes)


plot