HOME   LIST
‹–   –›

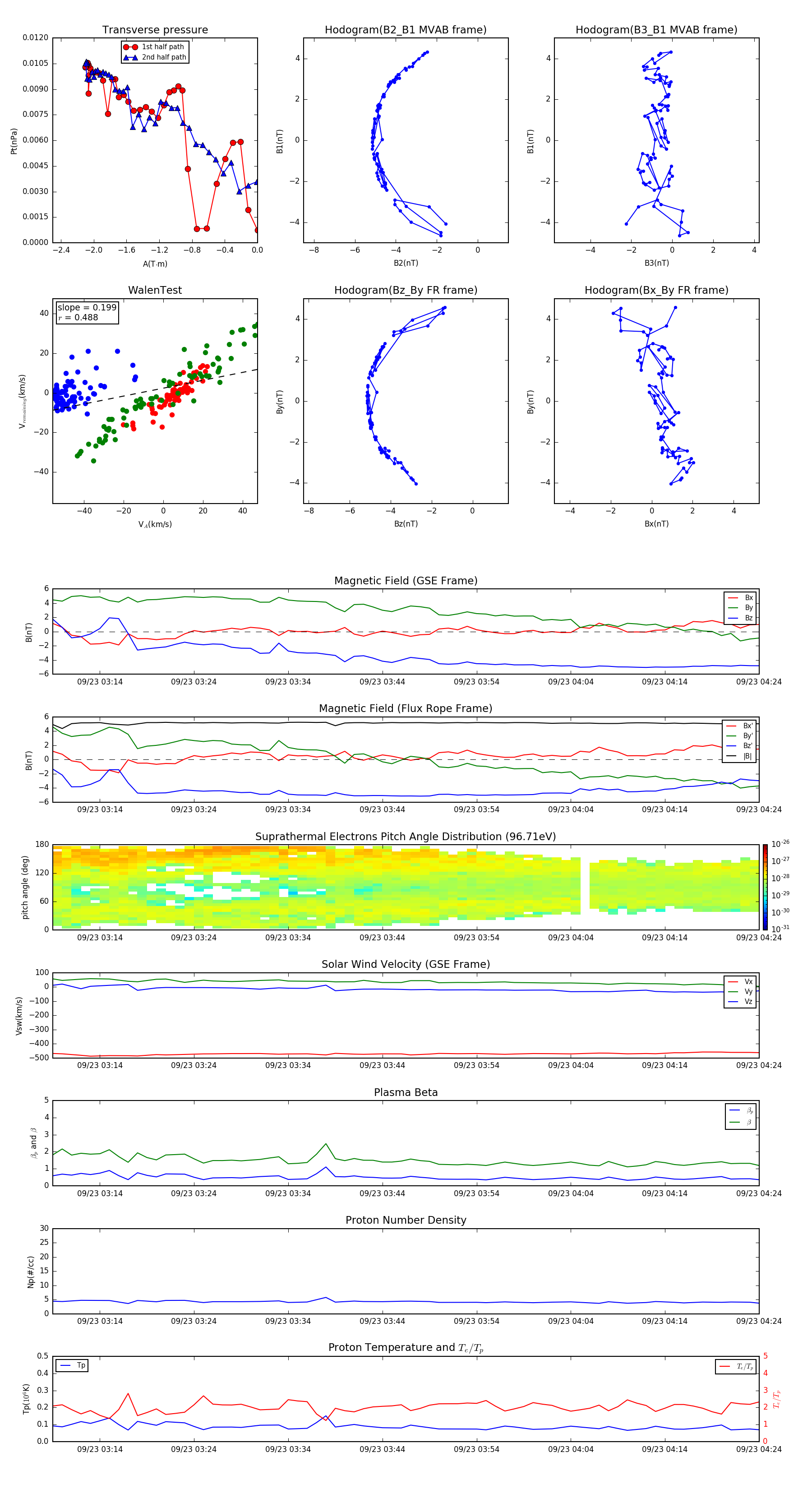
Flux Rope in 2004

Flux Rope Event 2004-09-23 03:09 ~ 2004-09-23 04:24 (76 minutes)


plot