HOME   LIST
‹–   –›

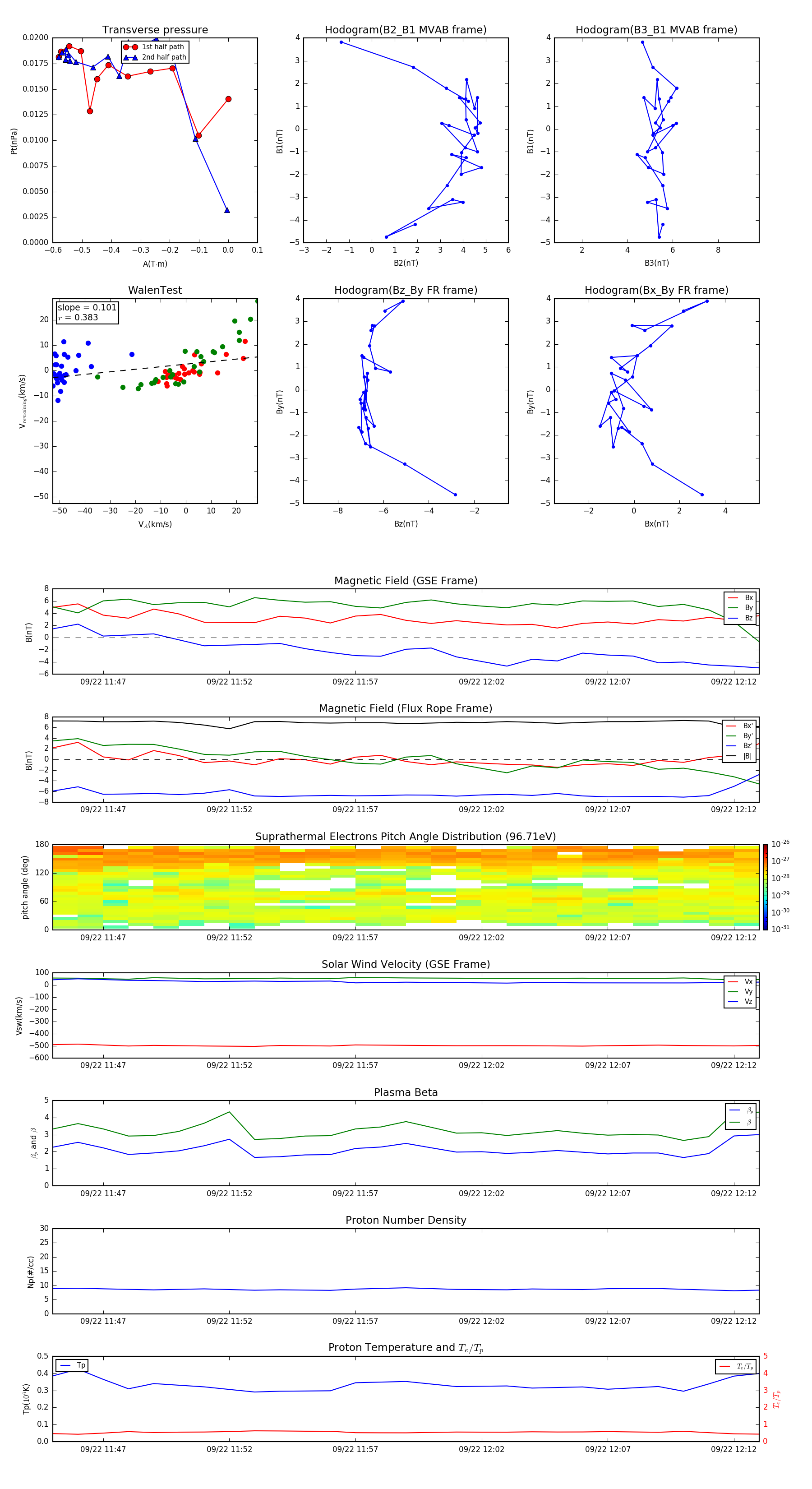
Flux Rope in 2004

Flux Rope Event 2004-09-22 11:45 ~ 2004-09-22 12:13 (29 minutes)


plot