HOME   LIST
‹–   –›

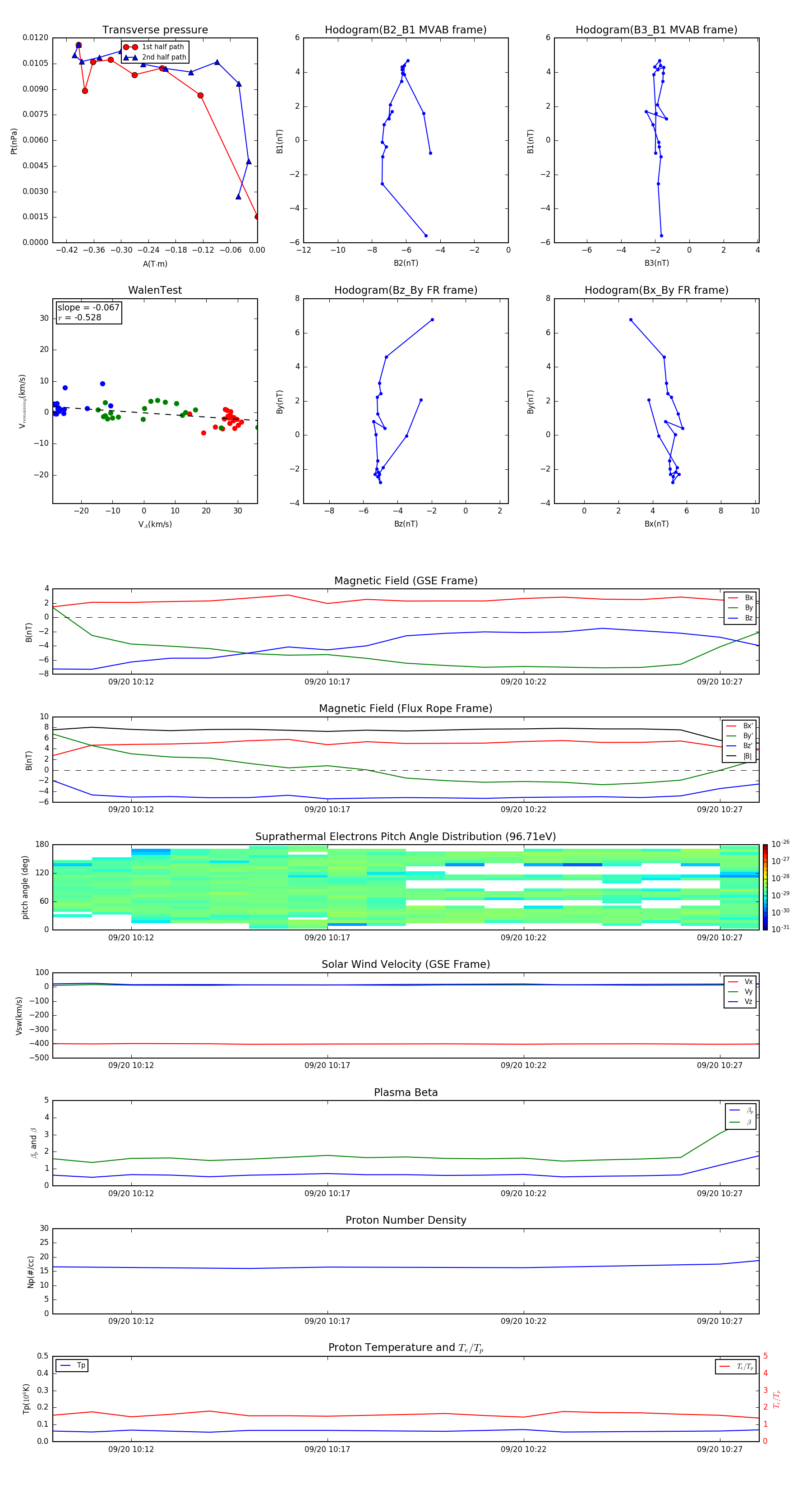
Flux Rope in 2004

Flux Rope Event 2004-09-20 10:10 ~ 2004-09-20 10:28 (19 minutes)


plot