HOME   LIST
‹–   –›

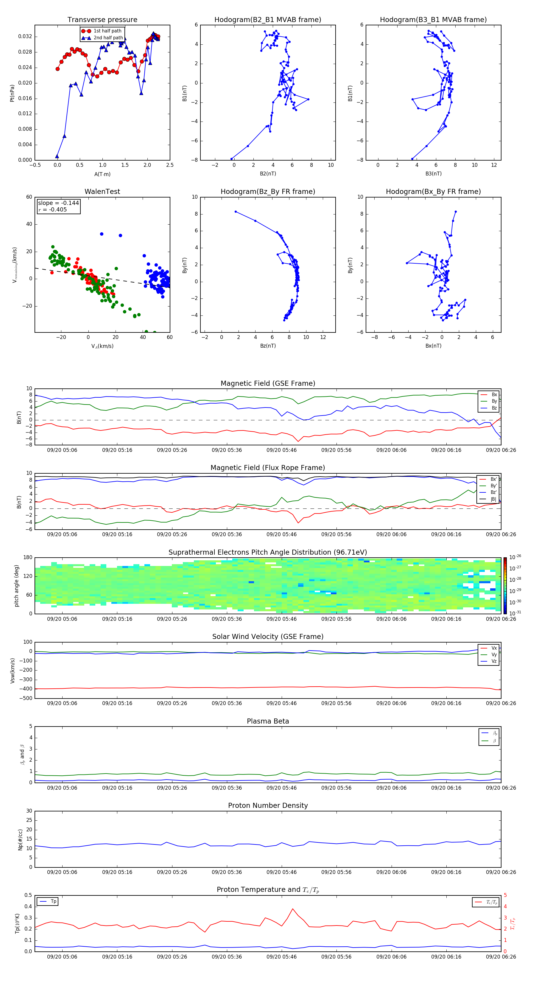
Flux Rope in 2004

Flux Rope Event 2004-09-20 05:01 ~ 2004-09-20 06:26 (86 minutes)


plot