HOME   LIST
‹–   –›

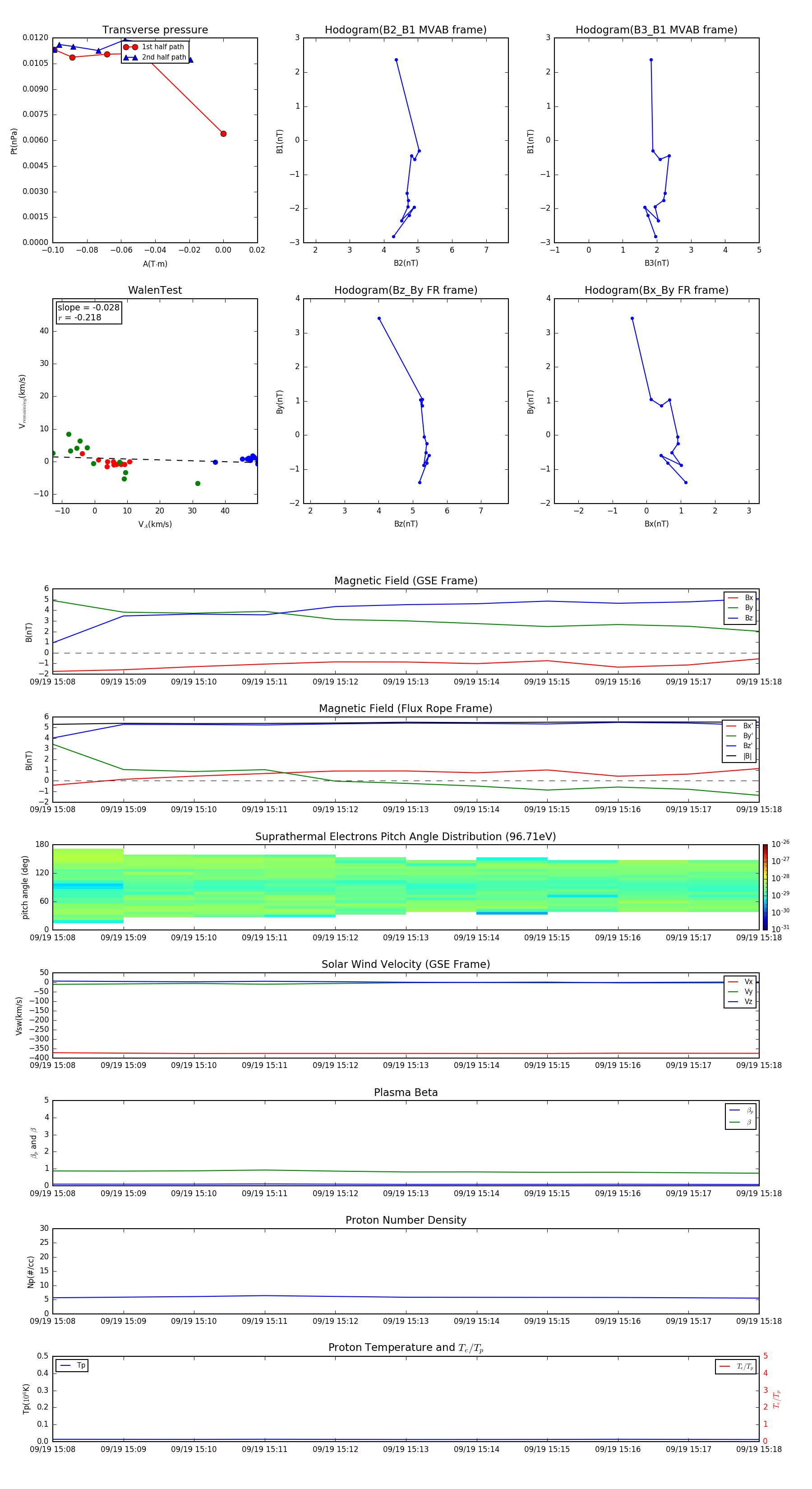
Flux Rope in 2004

Flux Rope Event 2004-09-19 15:08 ~ 2004-09-19 15:18 (11 minutes)


plot