HOME   LIST
‹–   –›

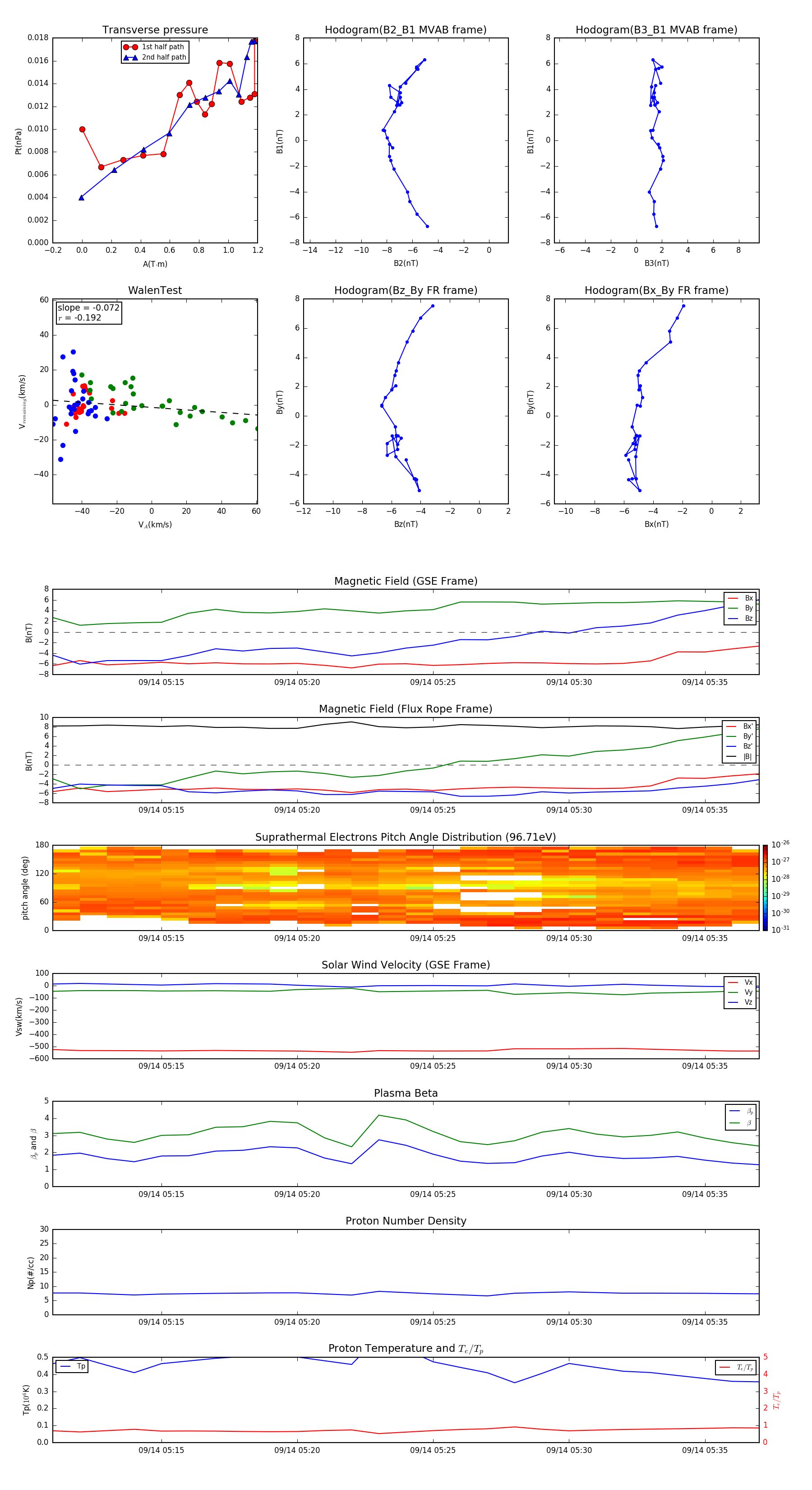
Flux Rope in 2004

Flux Rope Event 2004-09-14 05:11 ~ 2004-09-14 05:37 (27 minutes)


plot