HOME   LIST
‹–   –›

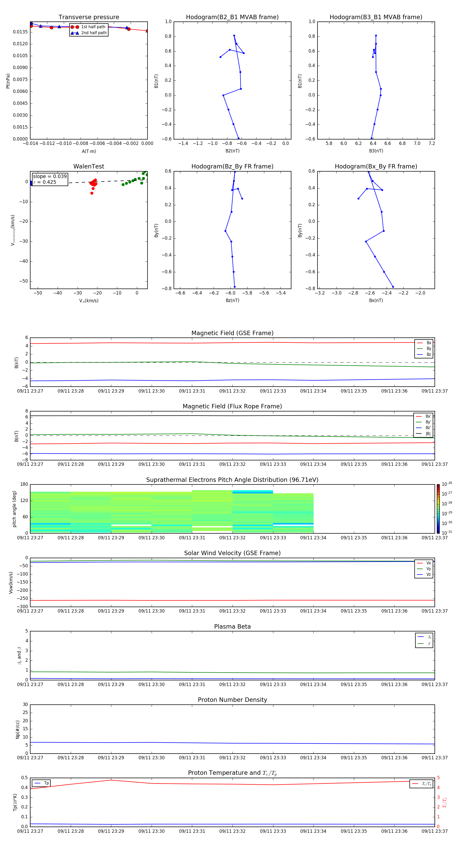
Flux Rope in 2004

Flux Rope Event 2004-09-11 23:27 ~ 2004-09-11 23:37 (11 minutes)


plot