HOME   LIST
‹–   –›

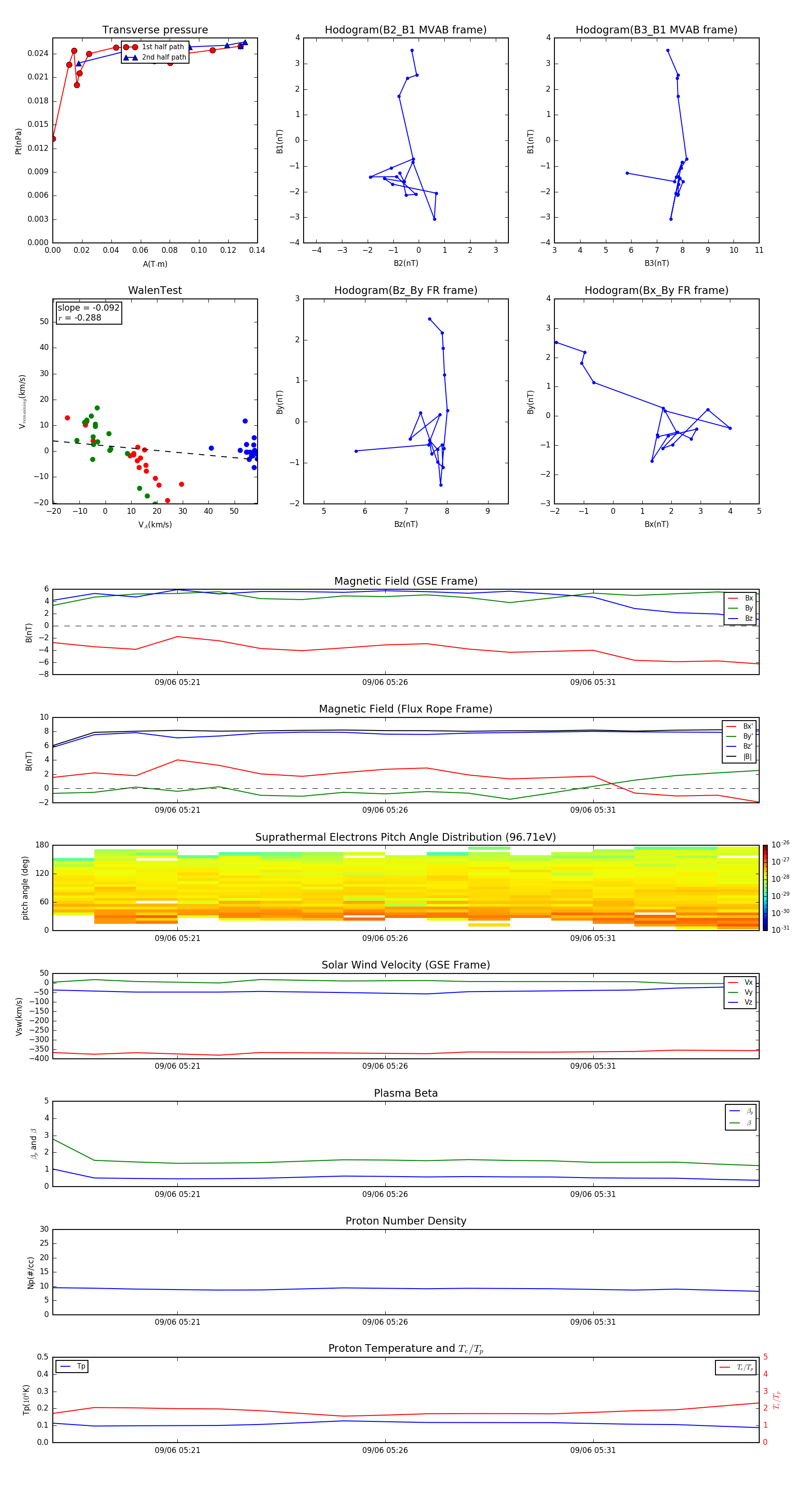
Flux Rope in 2004

Flux Rope Event 2004-09-06 05:18 ~ 2004-09-06 05:35 (18 minutes)


plot