HOME   LIST
‹–   –›

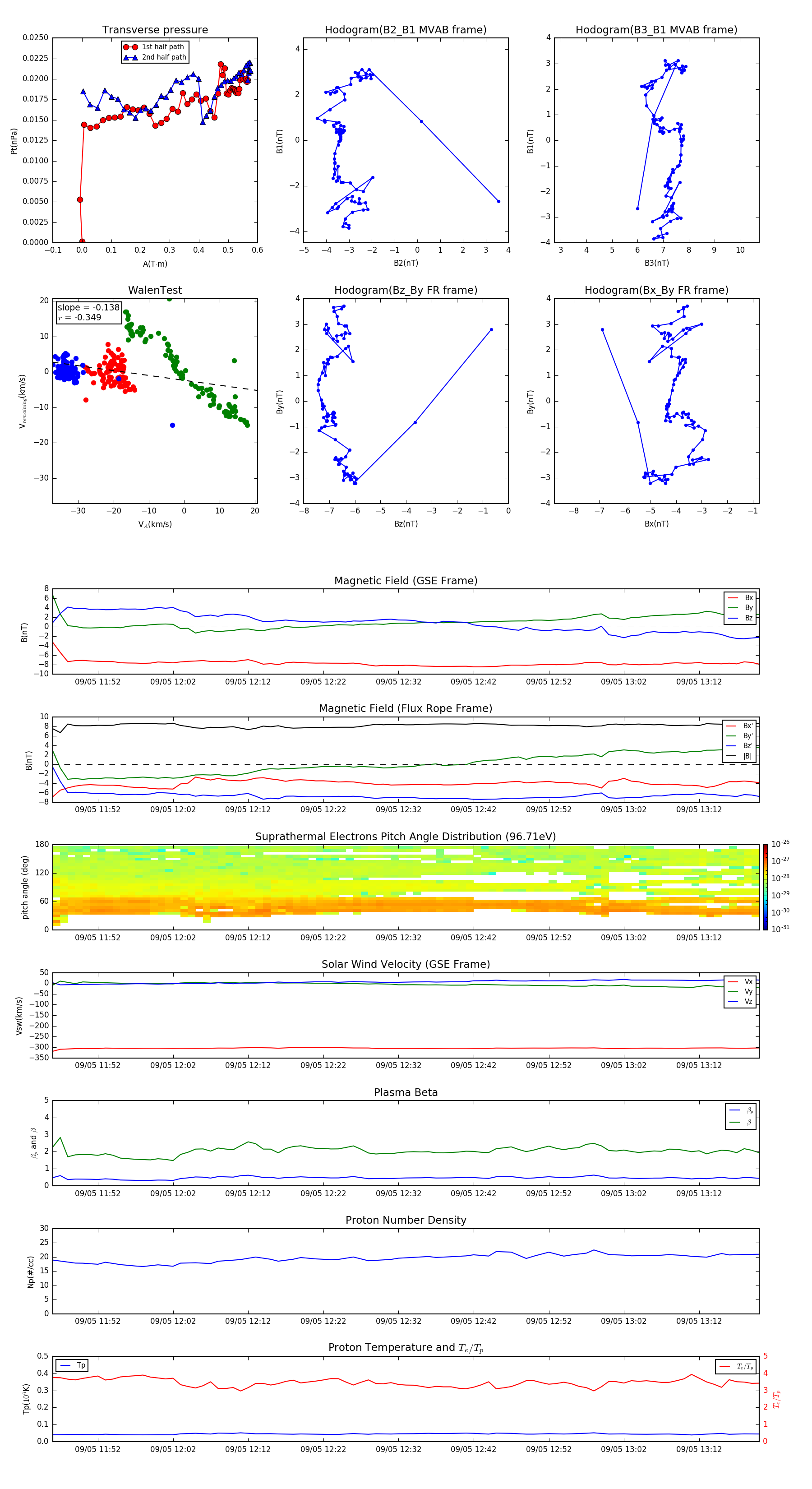
Flux Rope in 2004

Flux Rope Event 2004-09-05 11:46 ~ 2004-09-05 13:20 (95 minutes)


plot