HOME   LIST
‹–   –›

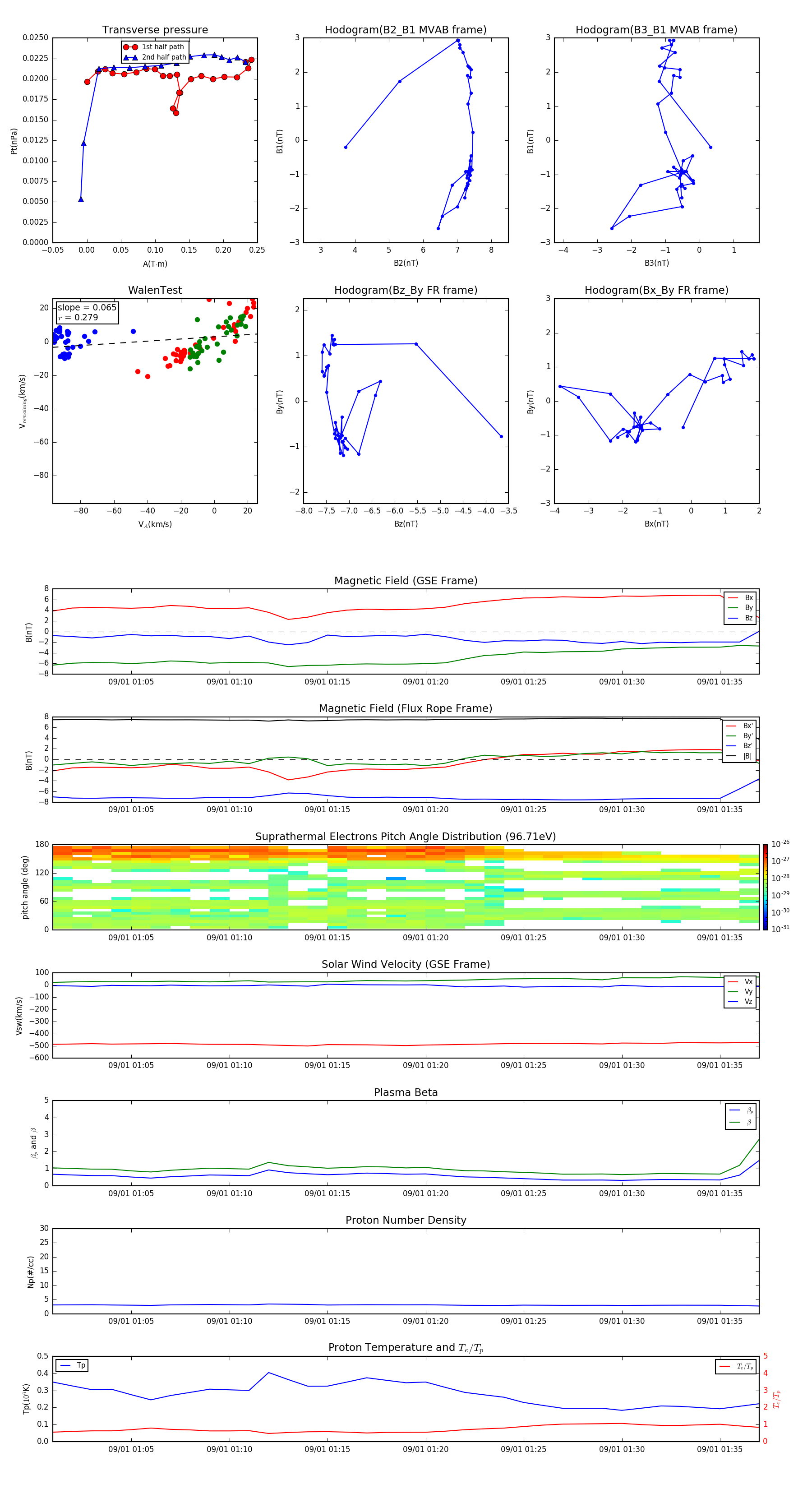
Flux Rope in 2004

Flux Rope Event 2004-09-01 01:01 ~ 2004-09-01 01:37 (37 minutes)


plot