HOME   LIST
‹–   –›

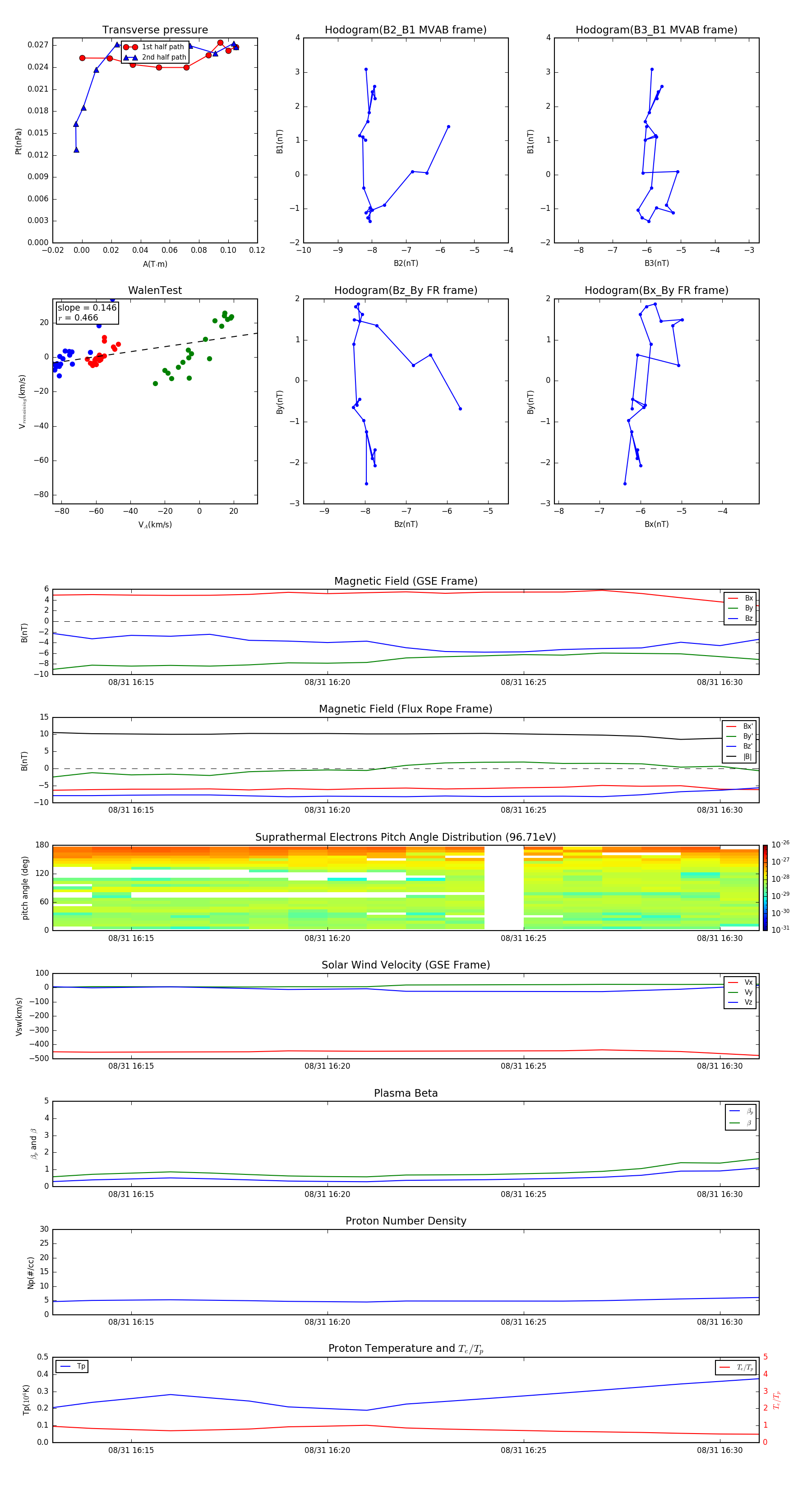
Flux Rope in 2004

Flux Rope Event 2004-08-31 16:13 ~ 2004-08-31 16:31 (19 minutes)


plot