HOME   LIST
‹–   –›

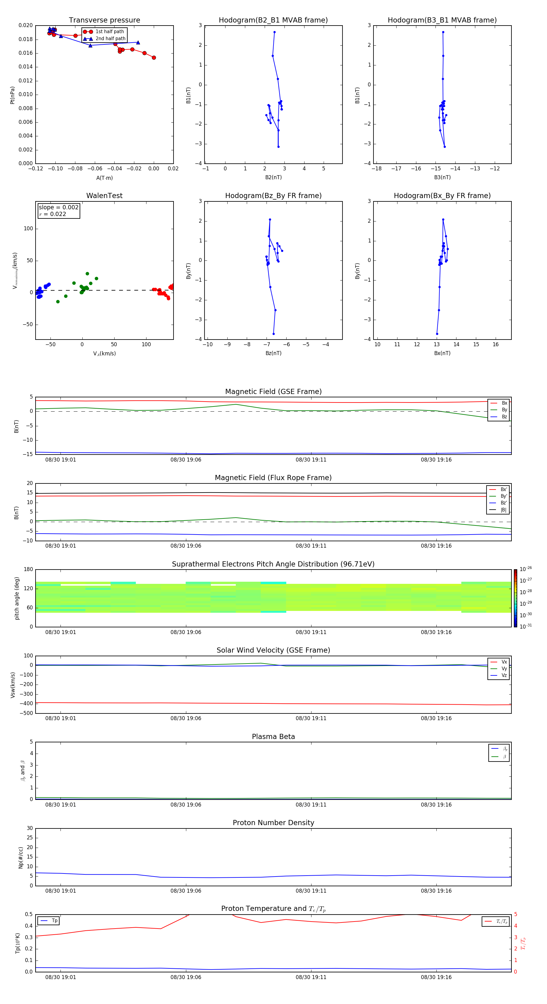
Flux Rope in 2004

Flux Rope Event 2004-08-30 19:00 ~ 2004-08-30 19:19 (20 minutes)


plot