HOME   LIST
‹–   –›

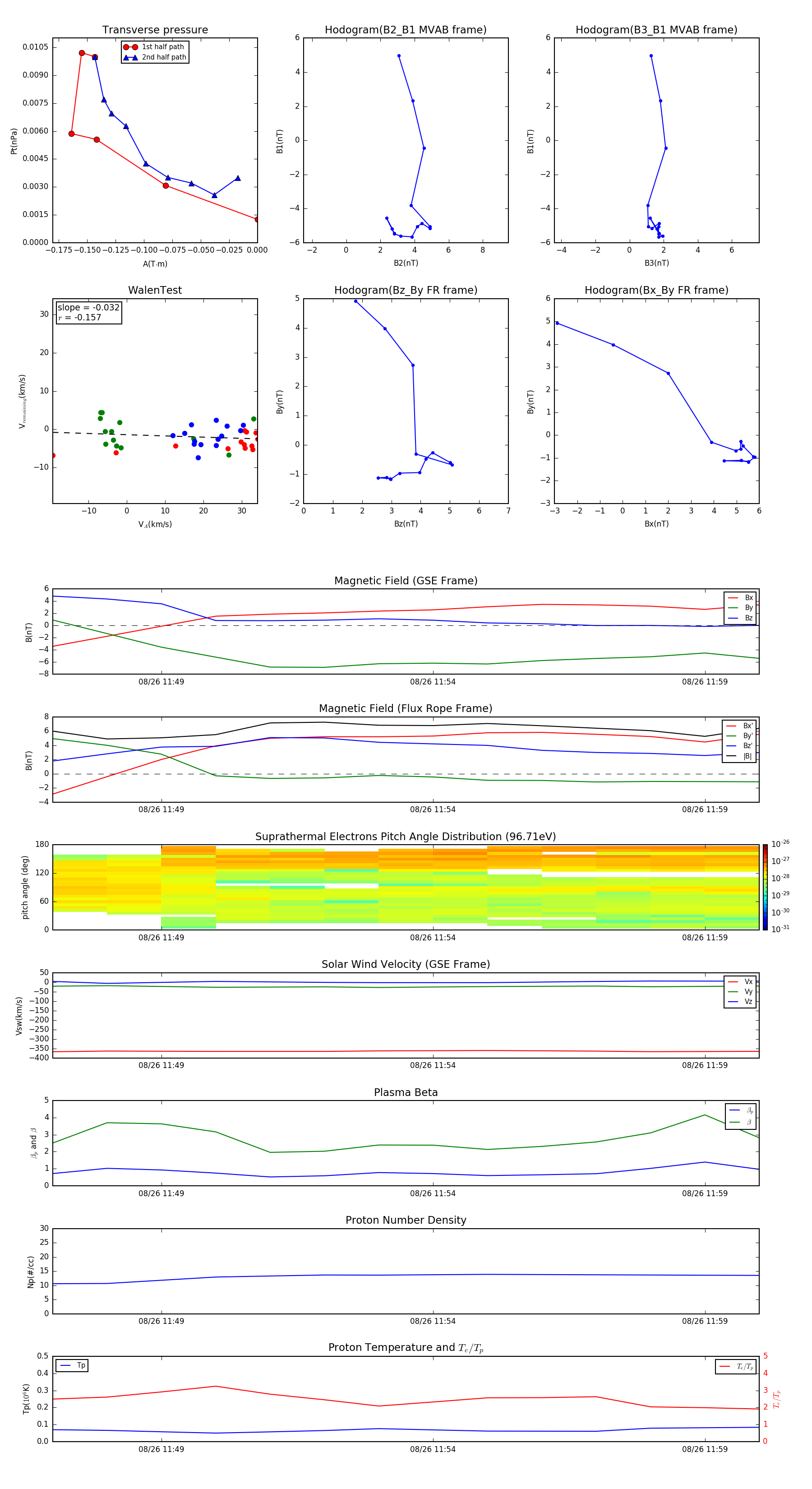
Flux Rope in 2004

Flux Rope Event 2004-08-26 11:47 ~ 2004-08-26 12:00 (14 minutes)


plot