HOME   LIST
‹–   –›

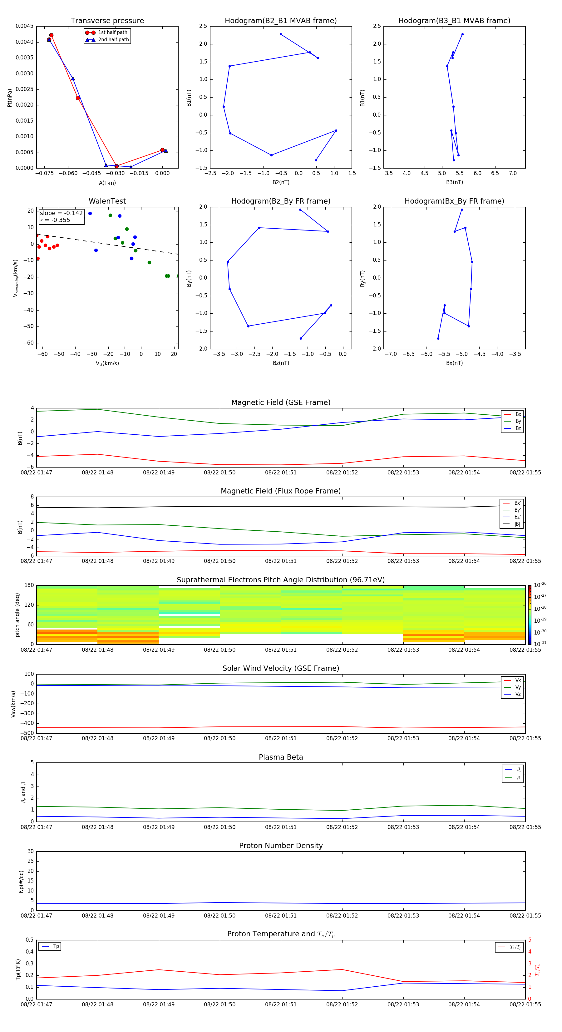
Flux Rope in 2004

Flux Rope Event 2004-08-22 01:47 ~ 2004-08-22 01:55 (9 minutes)


plot