HOME   LIST
‹–   –›

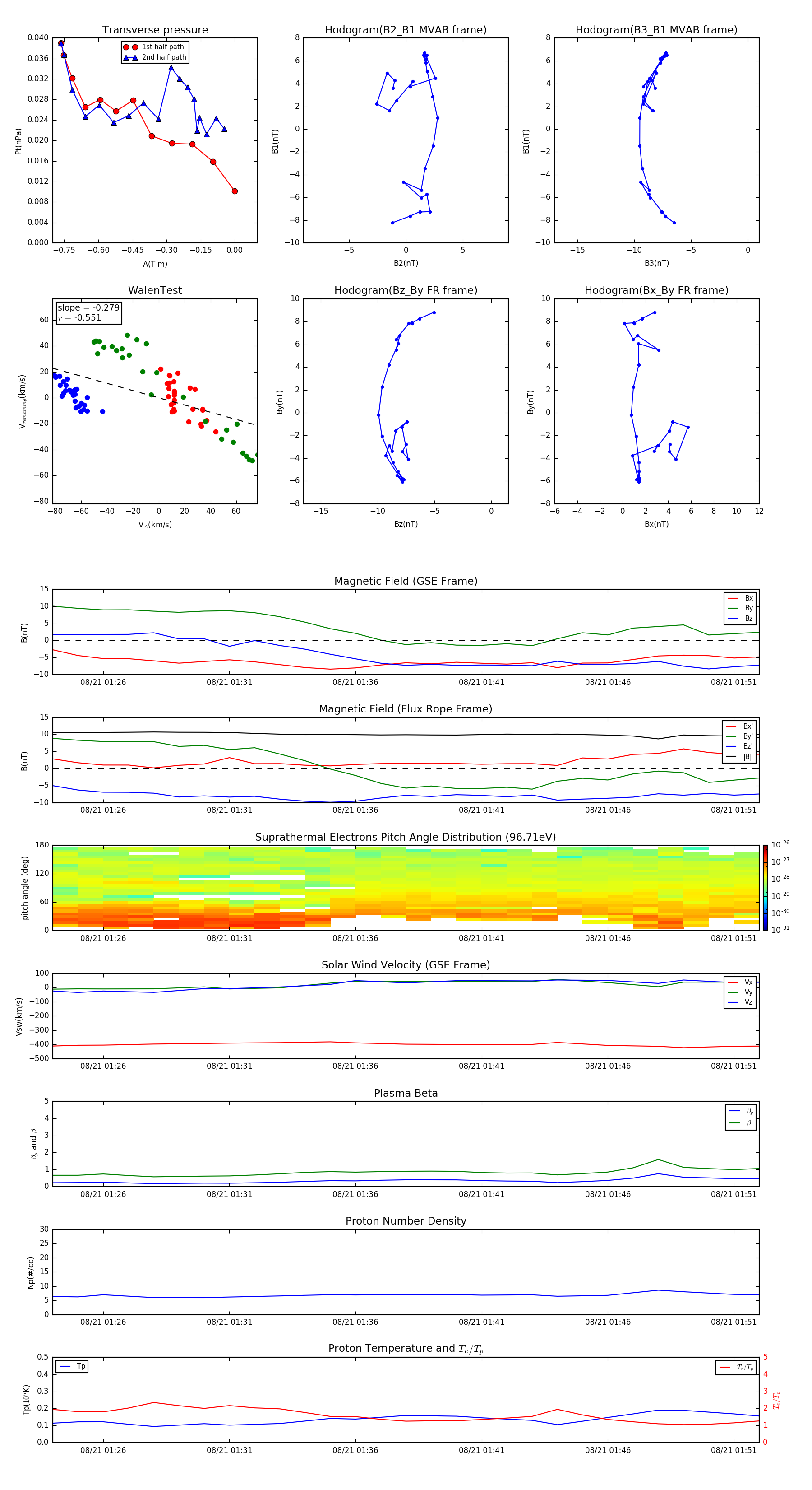
Flux Rope in 2004

Flux Rope Event 2004-08-21 01:24 ~ 2004-08-21 01:52 (29 minutes)


plot