HOME   LIST
‹–   –›

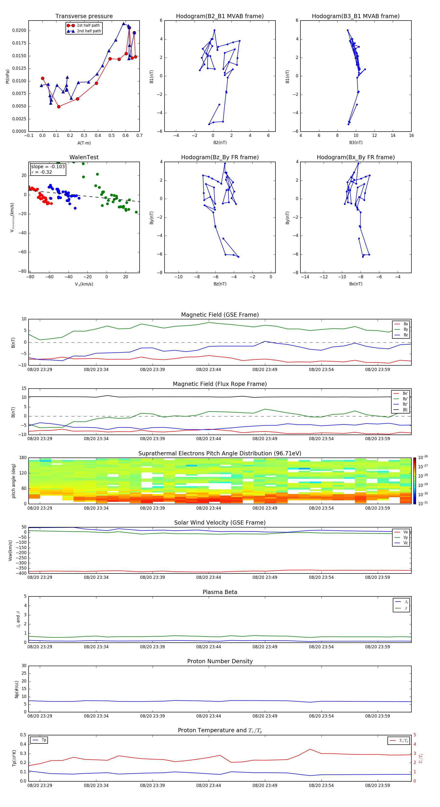
Flux Rope in 2004

Flux Rope Event 2004-08-20 23:28 ~ 2004-08-21 00:02 (35 minutes)


plot