HOME   LIST
‹–   –›

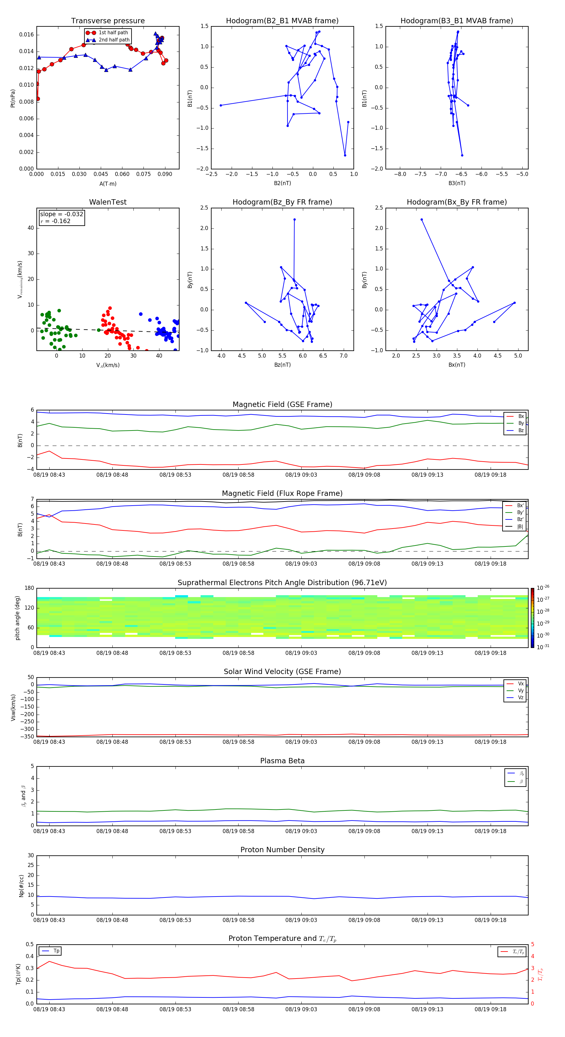
Flux Rope in 2004

Flux Rope Event 2004-08-19 08:42 ~ 2004-08-19 09:21 (40 minutes)


plot