HOME   LIST
‹–   –›

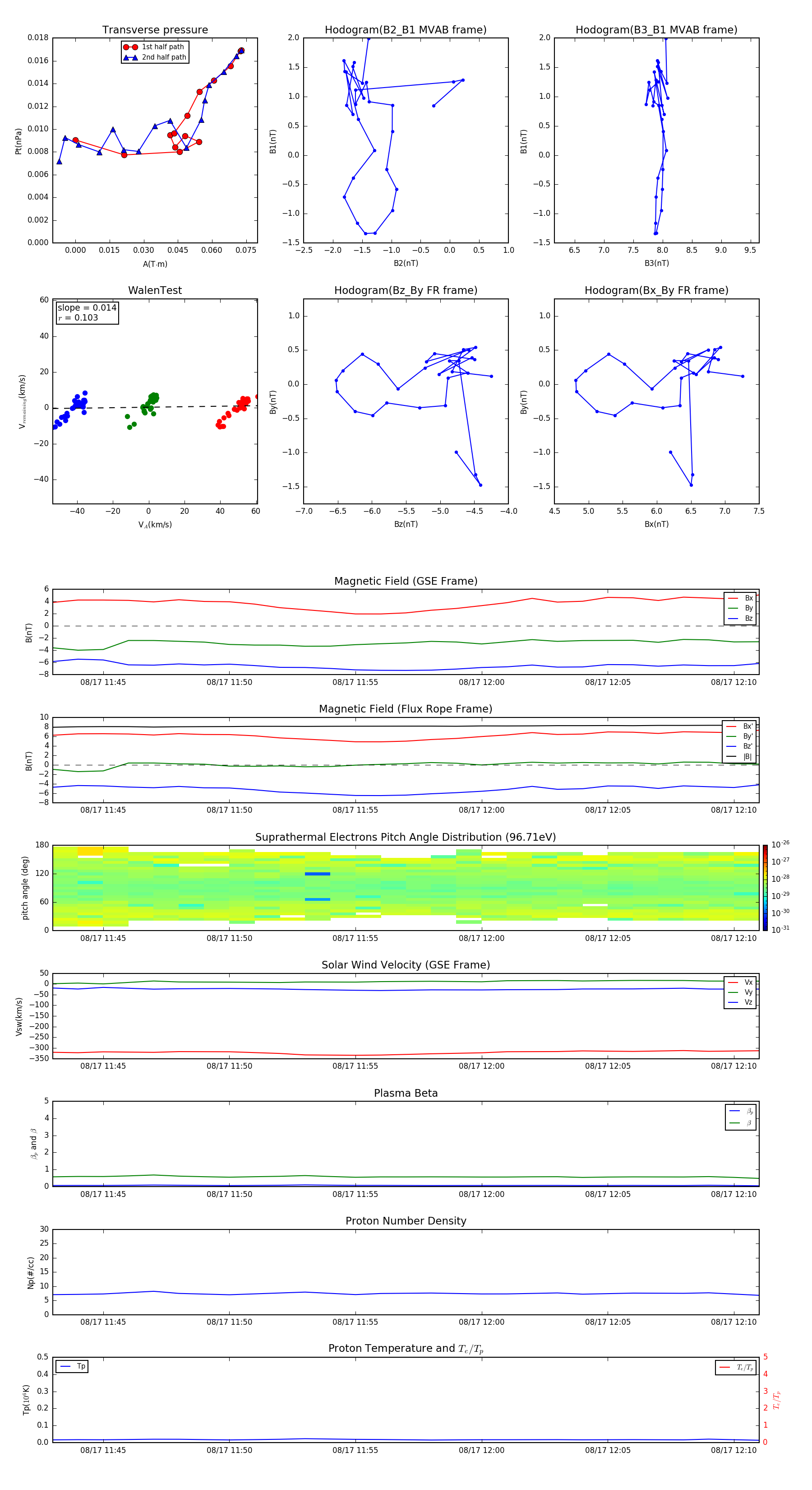
Flux Rope in 2004

Flux Rope Event 2004-08-17 11:43 ~ 2004-08-17 12:11 (29 minutes)


plot